Qorvo QPL7420 CATV GaAs pHEMT RFアンプIC
Qorvo QPL7420 CATV GaAs pHEMT RFアンプICは、上り5MHz~684MHzおよび下り47MHz~1800MHzのアプリケーション向けに20dBのフラットゲインと低ノイズを特長とするシングルエンドデバイスです。QPL7420 ICは、単一の5V電源を使用して、3V~8Vで使用できます(直線性の要件によって異なります)。Qorvo QPL7420 CATV GaAs pHEMT RFアンプICは、3mm2 QFN パッケージで低ノイズ、低歪み、および高ゲインを提供し、75Ω CATV および衛星アプリケーションのセットトップおよびインフラストラクチャ プロジェクトで便利なレイアウトと設計を実現します。特徴
- 5MHz~1800MHz動作
- 3V、5V、8V動作
- 20dB(標準ゲイン)
- 1.1dB(850MHzにおける標準の雑音指数)
- 外部抵抗器を使用して調整可能なバイアス
- 便利な3mm2 QFNパッケージ
- 鉛フリー、ハロゲンフリー、アンチモンフリー、RoHS準拠
アプリケーション
- DOCSIS 3.1
- 47MHz~1800MHzダウンストリームアプリケーション
- 5MHz~684MHzアップストリームアプリケーション
- ヘッドエンドCMTS機器
- 光学ノード
- FTTH GPON とGEPON
- 衛星低ノイズアンプ
- ケーブルモデムとセットトップボックス
- シングルエンドゲイン・ブロック
仕様
- 5Vまたは8V(標準電源電圧)
- 63mAまたは102mA(標準電源電流)
- 周波数範囲: 47MHz~1800MHz
- 20.6dB~20.8dB標準ゲイン
- 標準ゲインスロープ
- 47MHz~1200MHzで0.2dB
- 108MHz~1800MHzで0.3dB~0.4dB
- -23dB~-23.2dB(標準)逆絶縁
- 標準リターン損失
- 22dB入力
- 17.5dB~19dB出力
- 1.2dB(標準雑音指数)
- 27°C/W熱抵抗
- 動作温度範囲: -40°C~+100°C
- 最高接合部温度:+150°C
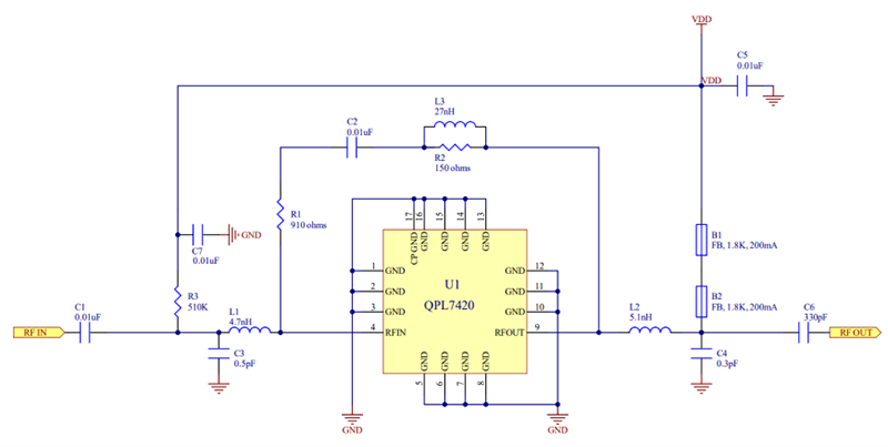
標準アプリケーション図
公開: 2023-05-03
| 更新済み: 2023-05-04
