Qorvo QPL7420EVB CATV アンプIC 評価ボード

Qorvo QPL7420EVB CATVアンプIC評価ボードは、75Ω CATVおよび衛星アプリケーション向けのQPL7420アンプICの機能を示すものです。QPL7420 CATV GaAs pHEMT RFアンプ ICは、上り5MHz~684MHz、下り47MHz~1800MHzのアプリケーション向けに、20dBフラットゲインと低ノイズを特徴とするシングルエンドデバイスです。5Vの単一電源を使用し、3mm2 QFNパッケージのQPL7420 ICは3V~8Vで使用できます(直線性の要件によって異なります)。

アプリケーション

  • DOCSIS 3.1
  • 47MHz~1800MHz ダウンストリームアプリケーション
  • 5MHz~684MHz アップストリームアプリケーション
  • ヘッドエンドCMTS機器
  • 光学ノード
  • FTTH GPON とGEPON
  • 衛星低ノイズアンプ
  • ケーブルモデムとセットトップボックス
  • シングルエンド型ゲインブロック

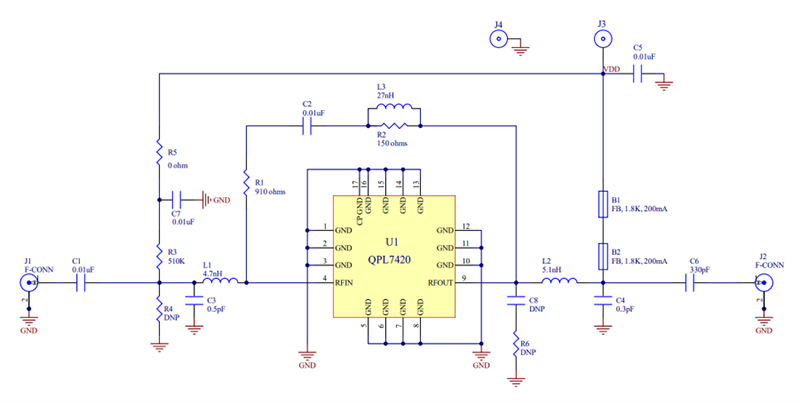
回路図(47MHz~1800MHz)

回路図 - Qorvo QPL7420EVB CATV アンプIC 評価ボード

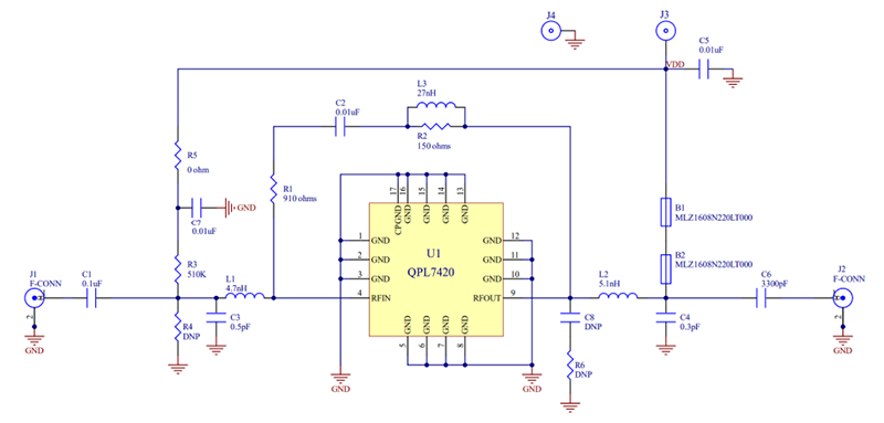
リターンパス回路図(5MHz~700MHz)

回路図 - Qorvo QPL7420EVB CATV アンプIC 評価ボード
公開: 2023-05-03 | 更新済み: 2023-05-10