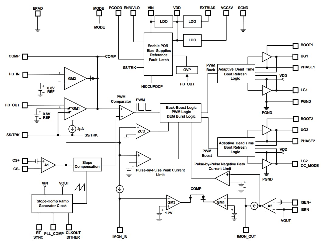
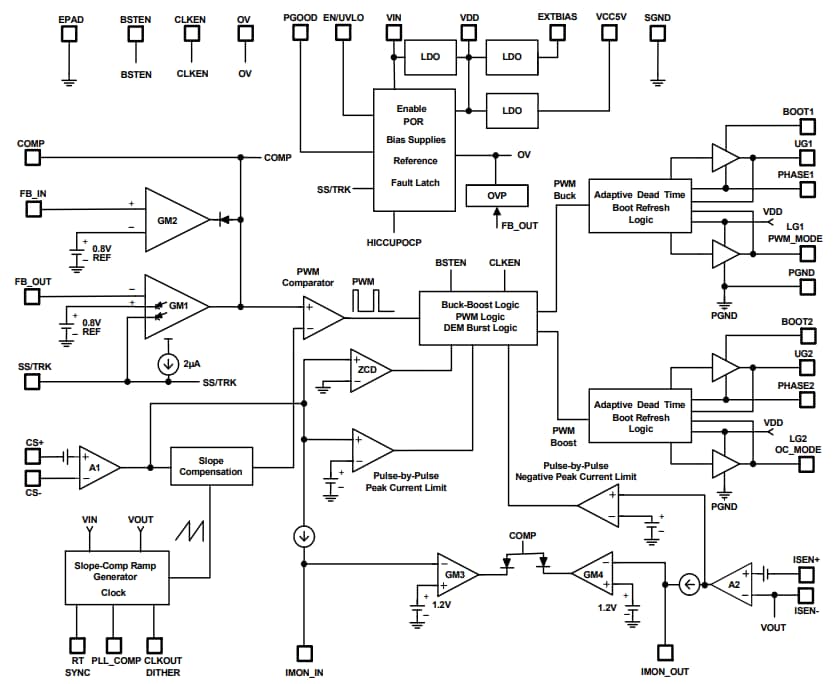
Renesas Electronics 4スイッチ同期バックブースト・コントローラ
Renesas Electronics 4スイッチ同期バックブースト・コントローラは、両端でのピークおよび平均電流センシングとモニタリングが特徴です。ISL81401は双方向に電流を流す双方向デバイスである一方、ISL81401Aは単方向デバイスです。ISL81401、ISL81401A、ISL81601には、独自のバックブースト制御アルゴリズムが採用されており、ブーストモード制御のためのブーストモードとピーク電流変調のためのバレー電流変調が搭載されています。ISL81601の幅広い入力および出力電圧範囲によって、産業、電気通信、アフターマーケット車載アプリケーションに適しています。特徴
- シングル・インダクタ4スイッチ・バックブースト・コントローラ
- 独立した制御の電圧と電流が両端に備わっているOn-the-fly双方向動作
- スムーズなモード移行のための独自のアルゴリズム
- 適応型シュートスルー保護搭載MOSFETドライバ
- ISL81401、ISL81401A: 広範な電圧範囲: 4.5V~40V
- ISL81401、ISL81401A: 広範な出力電圧範囲: V~40V
- ISL81601: 広い入力電圧範囲: 4.5V~60V
ISL81601: 広い出力電圧範囲: 0.8V~60V - SRソフトスタートによるプリバイアス出力をサポート
- プログラマブル周波数: 100kHz~600kHz
- カスケード位相インターリーブを用いたパラレル動作電流供給をサポート
- クロック出力または周波数デザリングを用いた外部同期
- ISL81401、ISL81401A: 5V~36V入力をサポートするさらなる高効率のための外部バイアス
- ISL81601: 8V~36V入力をサポートするさらなる高効率のための外部バイアス
- 出力および入力電力モニタ
- PWM/DE/バースト・モード間でPWMモードを選択可能
- 正確なEN/UVLOとPGOODインジケータ
- 低シャットダウン電流: 2.7µA
- 完全保護: OCP、SCP、OVP、OTP、UVP
- 平均電流とパルス毎ピーク電流制限によるデュアルレベルOCP保護
- ヒカップまたは定電流モードのいずれかで選択できるOCP応答
- パルス毎の負ピーク電流制限値
アプリケーション
- 予備バッテリ
- UPS/ストレージ・システム
- バッテリ駆動工業アプリケーション
- 再生可能エネルギー
- アフターマーケット自動車
- 冗長電源
- ロボットとドローン
- 医療機器
- ビルと工業オートメーション
- セキュリティカメラ
公開: 2018-10-08
| 更新済み: 2023-02-09
