Renesas Electronics ISL81805EVAL1Z 二相同期ブーストEVB
Renesas Electronics ISL81805EVAL1Z 二相同期ブースト評価ボードは、外部ソフトスタート、独立したイネーブル機能を提供し、UV/OV/OC/OT保護を統合する 80V高電圧デュアル同期・昇圧コントローラISL81805が特徴です。プログラム可能なスイッチング周波数(100kHz ~ 1MHzの範囲) によってインダクタ・サイズの最適化が可能になり、強力なゲート・ドライバがブースト出力用に最大5Aを供給します。高出力電圧アプリケーション用に設計されたISL81805EVAL1Zの電流制限は、FETと選択されたインダクタによって制限されます。特徴
- 広い入力範囲 9V~36V
- パルススキップDEM動作での高い軽負荷効率性
- プログラム可能なソフトスタート
- オプションのDEM/PWM動作
- オプションのCC/ヒカップOCP保護
- ソフトスタートによるプリバイアス出力をサポート
- PGOODインジケータ
- OVP、OTP、UVP保護
- 効率性を向上させるための外部からのバックバイアス
- オプションの入力/出力平均OCP
アプリケーション
- 電気通信
- サーバーとデータセンター
- 車載用電子機器
- 産業機器
- 電力システム
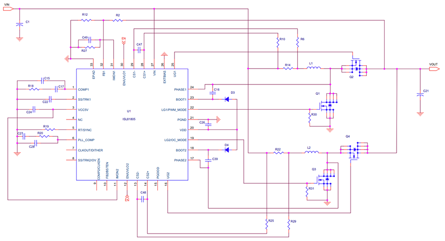
ブロック図
公開: 2023-12-12
| 更新済み: 2024-01-07
