Renesas Electronics ISL81805EVAL2Zデュアル出力同期ブースト評価ボード
Renesas Electronics ISL81805EVAL2Zデュアル出力同期ブースト評価ボードには、 外部ソフトスタートと独立したイネーブル機能を提供し、UV/OV/OC/OT保護を統合する80V 高電圧デュアル同期・昇圧コントローラISL81805が搭載されています。100kHz ~ 1MHzの範囲でプログラム可能なスイッチング周波数は、インダクタ・サイズの最適化に役立ち、強力なゲート・ドライバは、チャンネル1に対して最大3A、チャンネル2に対して5Aを供給します。ISL81805EVAL2Zデュアル出力評価ボードは、高出力電圧アプリケーション用に設計されています。FETと選択されたインダクタにより、ISL81805EVAL2Zの定格電流が制限されます。特徴
- 広い入力範囲
- 48V出力の場合:9V~36V
- 24V出力の場合:9V~20V
- パルススキップDEM動作での高い軽負荷効率性
- プログラム可能なソフトスタート
- オプションのDEM/PWM動作
- オプションのCC/ヒカップOCP保護
- ソフトスタートによるプリバイアス出力をサポート
- PGOODインジケータ
- OVP、OTP、UVP保護
- 効率性を向上させるための外部バイアス
- オプションの入力/出力平均OCP
アプリケーション
- 電気通信
- サーバーとデータセンター
- 車載用電子機器
- 産業機器
- 電力システム
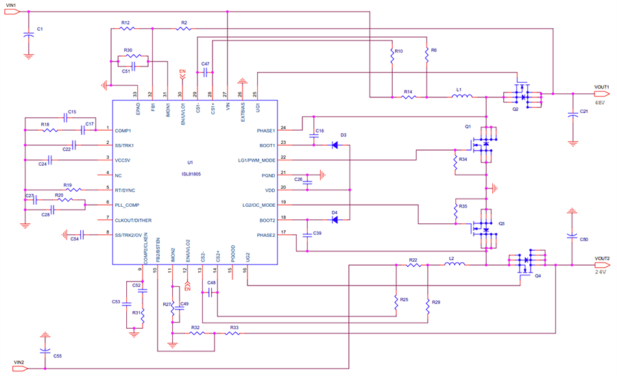
ブロック図
公開: 2023-12-12
| 更新済み: 2023-12-21
