Renesas Electronics ISL81805EVAL3Zデュアル出力評価ボード
Renesas Electronics ISL81805EVAL3Zデュアル出力評価ボードは、 負から正への電圧変換および高出力電圧アプリケーション用に設計されています。ISL81805EVAL3Zは、80V高電圧デュアル同期・昇圧コントローラISL81805を備えており、外部ソフトスタートおよび統合UV/OV/OC/OT保護を備えた独立イネーブル機能を提供します。プログラム可能なスイッチング周波数(100kHz ~ 1MHzの範囲)は、強力なゲート・ドライバが各出力に対して最大20Aを供給するため、インダクタ・サイズの最適化に役立ちます。特徴
- 負から正への電圧変換
- 広い入力範囲 -36V~-60V
- プログラム可能なソフトスタート
- オプションのDEM/PWM動作
- ソフトスタートによるプリバイアス出力をサポート
- オプションの入力/出力定電流OCP保護
- PGOODインジケータ
- OVP、OTP、UVP保護
アプリケーション
- 電気通信
- サーバーとデータセンター
- 車載用電子機器
- 産業機器
- 電力システム
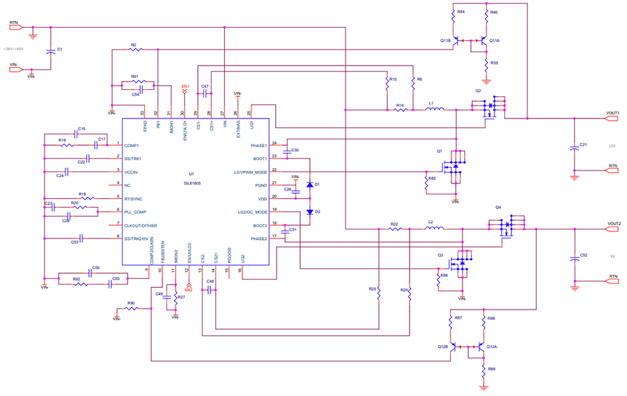
ブロック図
公開: 2023-12-12
| 更新済み: 2024-01-08
