Renesas Electronics ISL81806EVAL1Z 二相評価ボード
Renesas Electronics ISL81806EVAL1Z 二相評価ボードには、 EモードGaN FET向けに最適化された80V高電圧デュアル同期・降圧コントローラISL81806が搭載されています。コントローラには、外部ソフトスタート、独立したイネーブル機能、UV/OV/OC/OT保護が装備されています。100kHz ~ 2MHzのプログラム可能なスイッチング周波数は、インダクタ・サイズの最適化に役立ち、強力なゲート・ドライバは、バック出力用に最大20Aを供給します。ISL81806EVAL1Z 二相評価ボードは、大電流アプリケーション用に設計されています。FETと選択されたインダクタによって、ISL81806EVAL1Zの定格電流が制限されます。特徴
- 広い入力範囲 18V~80V
- パルススキップDEM動作での高い軽負荷効率性
- プログラム可能なソフトスタート
- オプションのDEM/PWM動作
- オプションのCC/ヒカップOCP保護
- ソフトスタートによるプリバイアス出力をサポート
- PGOODインジケータ
- OVP、OTP、UVP保護
- 効率性を向上させるため、出力からバックバイアス
アプリケーション
- 電気通信
- サーバーとデータセンター
- 車載用電子機器
- 産業機器
- 電力システム
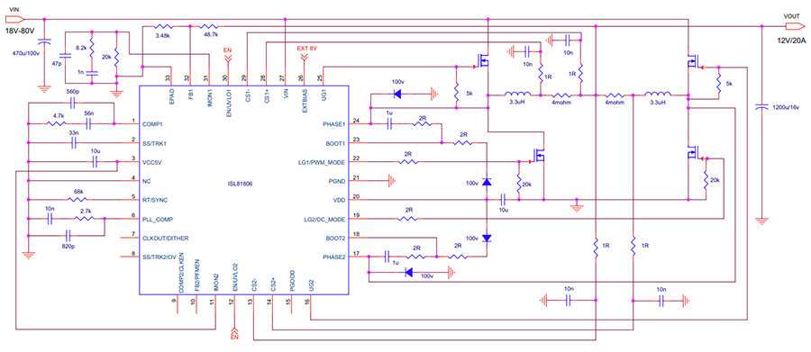
ブロック図
公開: 2023-12-12
| 更新済み: 2023-12-21
