Renesas Electronics ISL91127IRN-EVZ & ISL91127IRA-EVZ評価ボード
Renesas / Intersil ISL91127IRN-EVZ & ISL91127IRA-EVZ電圧レギュレータ評価ボードは、ISL91127IR高性能機能を迅速に評価します。ISL91127IRは、高電流バックブーストレギュレータで、新しいバッテリ化学物質を使用したシステムを対象としています。ボードには、1.8V〜5.5Vの入力電圧定格があります。ISL91127IRA-EVZにはレジスタプログラマブル出力電圧があります。ISL91127IRN-EVZの出力電圧は固定3.3Vです。両方の評価ボードの動作温度範囲は-40°C~+85°Cです。特徴
- 安定化出力電圧以上または以下の入力電圧を受け入れる
- バックモードとブーストモード間の自動およびシームレスな移行
- 入力電圧範囲: 1.8V~5.5V
- 連続出力電流: 最大2.1A(PVIN = 2.5V、VOUT = 3.3V)
- 最高96%の高効率
- 30μA自己消費電流によって軽負荷効率を最大化
- 2.5MHzのスイッチング周波数によって、外付け部品サイズを最小限に抑える
- 短回路、過温度、低電圧の完全保護
- 小型2.15mm x 1.74mm WLCSP
アプリケーション
- スマートフォンやタブレットPC用のブラウンアウトフリーシステム電圧
- ワイヤレス通信機器
- 2G/3G/4G RFパワーアンプ
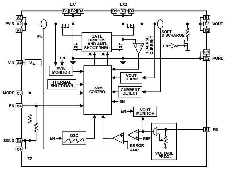
ISL91127IRのブロック図
公開: 2017-03-07
| 更新済み: 2022-06-20
