Renesas Electronics ISL91127IRバックブーストレギュレータ
Renesas / Intersil ISL91127IRバックブーストレギュレータは、大電流バックブーストスイッチングレギュレータで、新しいバッテリ化学物質を使用したシステムを対象としています。Intersilの独自のバックブーストアルゴリズムを使用して、優れた効率性を提供しながら、電圧レギュレーションを維持できます。また、このデバイスには、入力電圧が出力電圧に近い場合に、非常に低い出力電圧リップルがあります。ISL91127IRは、2.5V〜4.35Vのバッテリ電圧範囲で少なくとも2Aの連続出力電流(VOUT = 3.3V)を供給可能です。これによって、システム電圧より低い電圧で大きな容量が残っている高度シングルセルリチウムバッテリの化学反応のエネルギー利用を最大化します。低オン抵抗、4スイッチアーキテクチャ、わずか30μAの低自己消費電流と完全に同期されており、すべての負荷条件で効率を最適化します。The Renesas Electronics ISL91127IR Buck-Boost Regulator is housed in a compact 4mm x 4mm QFN-20 package ideal for space-constrained applications.
特徴
- 安定化出力電圧以上または以下の入力電圧を受け入れる
- バックモードとブーストモード間の自動およびシームレスな移行
- 入力電圧範囲: 1.8V~5.5V
- 出力電流: 最大2A (PVIN = 2.5V、VOUT = 3.3V)
- 高い効率性: 最大96%
- 30μA自己消費電流によって軽負荷効率を最大化
- 2.5MHzのスイッチング周波数によって、外付け部品サイズを最小限に抑える
- 短回路、過温度、低電圧向け完全保護
- 20 Ld 4mm x 4mm QFNパッケージ
アプリケーション
- ハンドヘルドおよびバッテリ駆動の民生用および医療機器
- スマートフォンやタブレットPC用のブラウンアウトフリーシステム電圧
- ワイヤレス通信機器
- 2G/3G/4G RFパワーアンプ
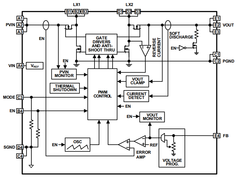
ブロック図
公開: 2017-03-07
| 更新済み: 2022-06-20
