Renesas Electronics ISL9241EVAL1Z評価ボード
Renesas Electronics ISL9241EVAL1Z評価ボードは、ISL9241バックブースト・バッテリ充電器の性能を実演するように設計されています。ISL9241充電器の機能の大部分は評価用ボードにあります。これらには、調整可能な出力電圧、オン・ザ・ゴー(OTG)モード、消耗したバッテリーのトリクル充電モード、バック、ブースト、バックブースト・モードでのシステム電力モニタが搭載されています。ISL9241バックブースト構成可能バッテリ充電器は、狭電圧ダイレクト充電(NVDC)とハイブリッド・パワー・バックブースト(HPBB/バイパス)充電の両方をサポートしています。この充電器は、ハイブリッド・パワー・バックブーストまたはバイパス・モードで動作するようにファームウェアから制御できます。特徴
- 1、2、3、4セルリチウムイオンバッテリ用のバック・ブーストNVDCおよびHPBB充電器
- 自律充電終了(EOC)オプション
- システム電源モニタPSYS出力
- PROCHOT#オープンドレイン出力
- 枯渇したバッテリのトリクル充電が可能
- 補助電源(Intel VMINアクティブ保護)
- ターボモードでの理想的なダイオード制御
- バッテリからのリバースバック、ブースト、バックブースト動作
- 2レベルのアダプタ電流制限を利用可能
- バッテリ出荷モードオプション
- SMBusおよび自動インクリメントI2Cに対応
仕様
- 入力電圧: 3.8V~24V
- 出力電圧: 3.9V~18.304V
- 最高6A MAX Icharge
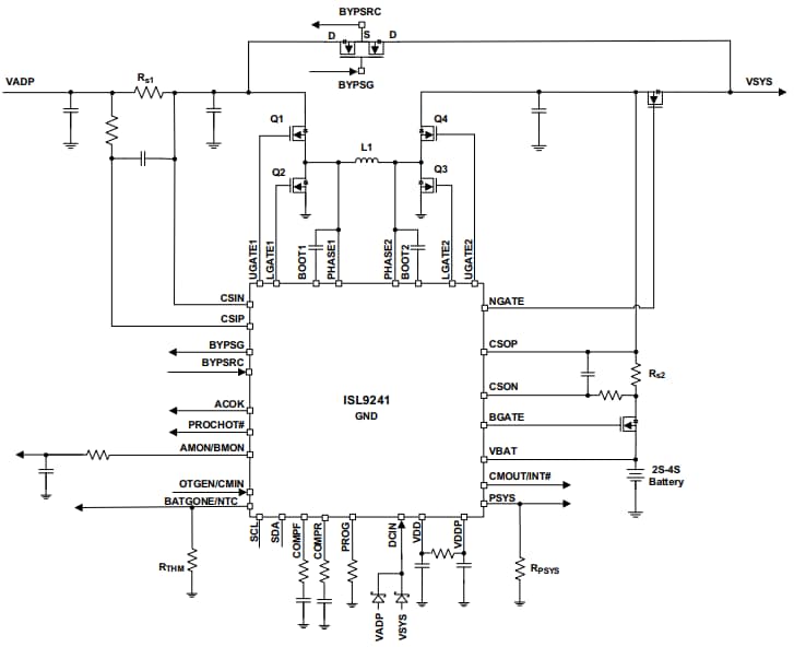
ISL9241EVAL1Zのブロック図
ビデオ
公開: 2018-12-19
| 更新済み: 2023-02-15
