Renesas Electronics RAA211320統合スイッチング降圧レギュレータ
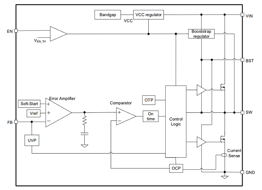
Renesas Electronics RAA211320統合スイッチング降圧レギュレータは、30V、2A同期降圧デバイスで、電流モードコンスタントオンタイム(COT)制御が備わっています。6ピンTSOT23パッケージのデバイスには、統合ハイサイド(125mΩ)およびローサイド(75mΩ)MOSFETが備わっており、-40°C~+125°Cで動作します。RAA211320は、入力不足電圧ロックアウト(UVLO)、過電流保護(OCP)、出力不足電圧保護(OUVP)、および過熱保護(OTP)を含む包括的な保護を特徴としています。特徴
- 入力供給範囲:4.5V~30V
- 出力範囲:0.765V~16V
- 最大2Aまでの出力電流
- 統合ハイサイド(125mΩ)およびローサイド(75mΩ)MOSFET
- 自己消費電流:400μA
- 最小オンタイム:70ns
- 最小オフタイム:225ns
- リファレンス電圧:0.765V(2%精度)
- 軽負荷状態下でのPFMモード
- 内部補償が備わった電流モードコンスタントオンタイム(COT)制御
- 内部0.8msソフトスタート時間
- スイッチング周波数:標準475kHz
- 保護
- ローサイド過電流(LSOC)制限
- 入力不足電圧ロックアウト(UVLO)
- 過熱防止機能 (OTP)
- ヒカップモードを備えた出力低電圧保護(OUVP)
- 正確なEN閾値
- 6リードTSOT23パッケージ
- 接合部温度範囲:-40°C~+125°C
アプリケーション
- 汎用
- 産業用電源
- 組み込みシステムとI/O電源
ブロック図
公開: 2023-08-14
| 更新済み: 2023-12-04
