Renesas Electronics RAA211412 DC/DC降圧レギュレータ
Renesas Electronics RAA211412 DC-DC降圧型レギュレータは、5.8V〜45Vの広い動作入力電圧範囲および調整可能な出力電圧をサポートしています。 このDC/DC降圧型レギュレータは、最大1Aの出力電流を供給でき、最高の負荷安定化とライン安定化性能が備わっています。 RAA211412レギュレータには、630kHzスイッチング周波数でのPWMピーク電流モード制御アーキテクチャが採用されており、高速過渡応答性能を実現しています。 このRAA211412レギュレータには、サイクル バイ サイクル電流制限、入力電圧UVLO、出力電圧低電圧保護、サーマル シャットダウンなどの保護機能が搭載されています。 この降圧型レギュレータは、最小BOM、内部ソフトスタート、ループ補償回路と簡単に併用できます。 代表的なアプリケーションには、電力メータ、バッテリ駆動デバイス、分散型電源システム、ハンドヘルド電源ツールがあります。特徴
- 広い入力電圧範囲:5.8V~45V
- 調節可能な出力電圧
- 出力電流:最大1A
- 内部補償
- ソフトスタート内蔵
- 600mΩ内部MOSFET
- 630kHz スイッチング周波数
- 軽負荷状態下でのパルススキップモード
- サイクル バイ サイクル電流制限
- 入力電圧UVLOおよび出力電圧低電圧保護
- 熱シャットダウン
- TSOT23-6パッケージでのご用意があります
アプリケーション
- 電力計
- バッテリ駆動デバイス
- 分散電源システム
- 手持ち式電動工具
標準アプリケーション回路
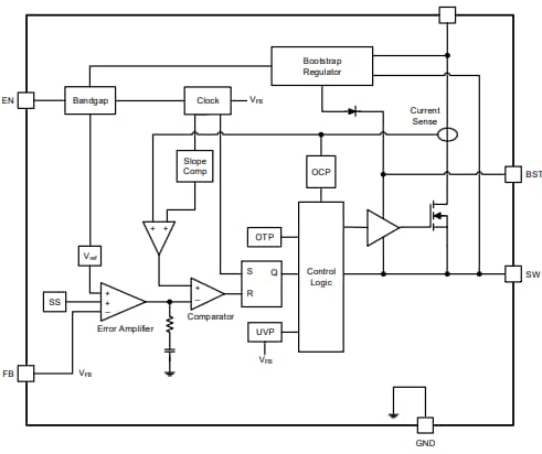
ブロック図
公開: 2023-06-07
| 更新済み: 2023-07-11
