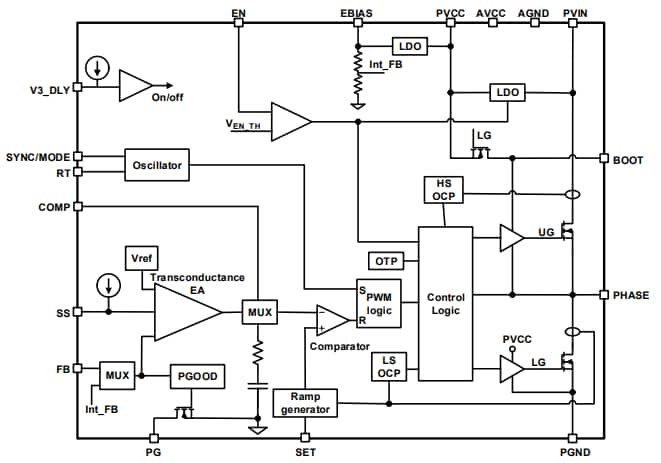
Renesas Electronics RAA211650 60V 5A集積スイッチングレギュレータ
Renesas Electronics RAA211650 60V 5A集積スイッチングレギュレータは、200kHz~2.5MHzの間で調整できるスイッチング周波数が特徴です。このレギュレータは、4.5V~60Vの広範な入力電圧範囲をサポートしており、出力電圧を調整できます(0.8V~最大負荷サイクルV
IN)。RAA211650は、低R
DS(ON) MOSFET、ゲートドライバ、コントローラを内蔵していることで、効率的な電圧降下ソリューションとなっています。
特徴
- 入力電源範囲:4.5V〜60V
- ハイサイド(90mΩ)とローサイド(37mΩ)のMOSFETを内蔵
- 温度に対して精度1%の電圧基準
- 固定周波数動作は、スペクトラム拡散と外部クロック同期のオプションあり
- スイッチング周波数は200kHz~2.5MHzの間で調整可能
- プログラム可能なソフトスタートタイミング
- プログラム可能なスタートアップとシャットダウンの遅延
- 両方の内部FETに双方向の過電流保護機能を搭載
- 広範な電圧および温度の保護機能
- 28Ld 4x5mmの小型QFNパッケージ
アプリケーション
- 産業用電源
- 12V/48Vの産業用およびコンピューティング用PoL
- ATM、自動販売機、ゲーム機
- ロボティクス
- プログラマブルロジックコントローラ
- 自動車のアフターマーケット
関連のある開発ツール
RAA211650集積60V 5A同期降圧レギュレータを評価するために使用します。
RAA211x DC-DCスイッチング電圧レギュレータの評価および開発用に設計されています。
関連のあるレギュレータ
1つのピン配列でほとんどの産業用電源レールに対応するDC-DCレギュレータです。
公開: 2021-09-01
| 更新済み: 2023-04-28