Renesas Electronics RTKA211230DE0020BU評価ボード
Renesas Electronics RTKA211230DE0020BU 評価ボードは、電流モード一定オン時間 (COT) 制御を備えたRAA211230DC/DC 同期降圧レギュレータを評価します。 このボードには、シンプルで柔軟性に富んだ設計が採用されており、4.5V ~ 24Vの広い入力電圧供給範囲に対応し、最大3Aの出力電流および3.3Vの出力電圧が特徴です。 RTKA211230DE0020BU評価ボードは、RAA211230バックレギュレータの性能機能の評価を目的とした迅速かつ包括的なプラットフォームを実現しています。 この評価ボードは、-40°C ~ 125°Cの温度範囲内で動作します。一般的なアプリケーションには、汎用POL、産業用電源、組み込みシステム、I/O電源があります。特徴
- RAA211230 DC/DC同期降圧型レギュレータを評価
- 性能機能の評価を目的とした迅速で包括的なプラットフォームを実現
- シンプルで柔軟性のある設計
- 入力電圧範囲4.5V~24V
- 最大3Aの出力電流能力
- 出力電圧: 3.3V
- 動作温度範囲:-40°C~125°C
アプリケーション
- 汎用POL
- I/O電源
- 組込みシステム
- 産業用電源
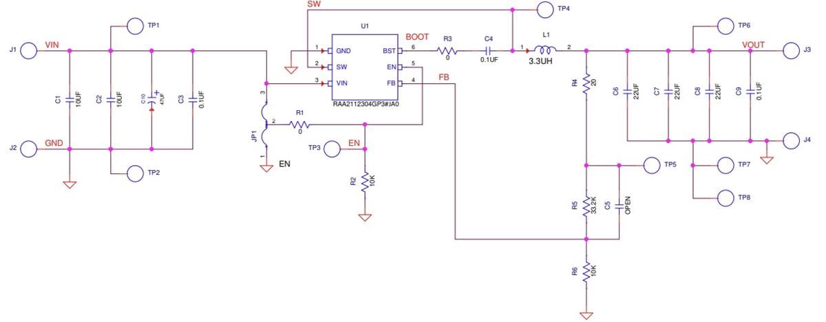
回路図
公開: 2023-12-13
| 更新済み: 2023-12-14
