ROHM Semiconductor BD18326NUF-M定電流ドライバ
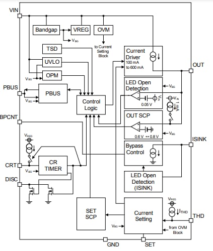
ROHM Semiconductor BD18326NUF-M定電流(CC)ドライバは、最大40Vに耐えることができる車載用LEDランプの駆動を目的とした定電流ドライバICです。この電流ドライバには、熱ディレーティング機能、LEDオープン検出、出力短絡保護を目的とした内蔵機能が搭載されており、高い信頼性があります。BD18326NUF-M CCドライバには、過電圧ミュート機能、低電圧での電流バイパス機能、障害フラグ機能用の出力、出力電流オフ制御信号用の入力も備わっています。このCCドライバはAEC-Q100の認定を受けており、-40°C~150°Cの温度範囲内で動作します。一般的なアプリケーションには、車載用LED外装ランプと車載用内装ランプがあります。特徴
- AEC-Q100認定
- 機能安全サポート車載製品
- PWM調光用のCRタイマ
- 熱ディレーティング機能(THD)
- LEDオープン検出
- 出力短絡保護 (OUT SCP)
- SETピン短絡保護 (SET SCP)
- 過電圧ミュート(OVM)機能
- 低電圧での電流バイパス機能
- 低電圧でのLEDオープン検出無効機能(OPM)
- 障害フラグの出力/出力電流オフの入力
- 制御信号(PBUS)
アプリケーション
- 車載用LED外装ランプ:
- リアランプ
- ターンランプ
- DRL/ポジションランプ
- フォグランプ
- 車載用インテリアランプ:
- エアコン用ランプ
- 内装照明
- クラスターライト
ブロック図
標準アプリケーション回路
公開: 2021-03-15
| 更新済み: 2022-03-11
