ROHM Semiconductor BD18336NUF-M 定電流ドライバIC
ROHM BD18336NUF-M定電流ドライバICは、自動車用LEDランプを駆動するために設計されており、最大40Vに耐えることができます。小型サイズのパッケージは、ソケットLEDドライバアプリケーションでの使用に適しています。BD18336NUF-Mは高信頼性を提供し、内蔵機能として熱デレーティング、LEDオープン検出、出力短絡保護、SETピン短絡保護を備えています。ROHM BD18336NUF-Mには、過電圧ミュート機能、低電圧時の電流バイパス機能、障害フラグ用の出力、出力電流OFF制御信号用の入力が含まれています。特徴
- AEC-Q100グレード1認定
- PWM調光用のCRタイマ
- 熱ディレーティング機能(THD)
- LEDオープン検出
- 出力短絡保護 (OUT SCP)
- SETピン短絡保護 (SET SCP)
- 過電圧ミュート機能(OVM)
- 低電圧での電流バイパス機能
- 低電圧でのLEDオープン検出無効機能(OPM)
- 障害フラグの出力/出力電流オフ制御信号の入力(PBUS)
アプリケーション
- 自動車の外装用LEDランプ
- リアランプ
- ライセンスランプ
- DRLおよびポジションランプ
- フォグランプ
- 自動車の内装用LEDランプ
- エアコン用ランプ
- クラスタライト
- 内蔵照明
仕様
- 入力電圧範囲: 5.5V~20V
- 出力電流精度: ±5%
- 最大出力電流:400mA(DC)、600mA(ONデューティ:50%)
- 動作温度Tj :-40°C〜+150°C
- 3.0mm x 3.0mm x 1.0mm VSON10FV3030パッケージ
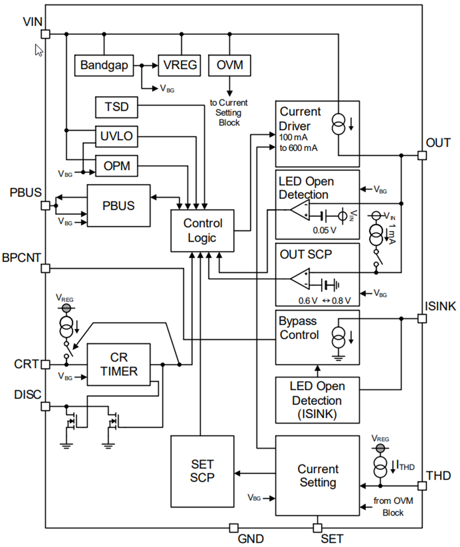
ブロック図
公開: 2020-06-08
| 更新済み: 2024-10-01
