ROHM Semiconductor BD8306MUV-EVK-001評価ボード
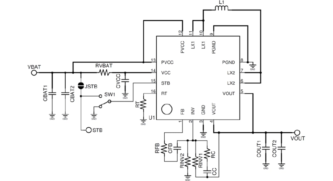
ROHM Semiconductor BD8306MUV-EVK-001評価ボードは、BD8306MUV 2.0A MOSFETバックブースト・コンバータを対象としたデモ・プラットフォームです。BD8306MUVは、2セルまたは3セル・ アルカリ電池あるいは1セル・リチウムイオン電池から3.3Vバックブースト出力電圧を生成し、たった1つの インダクタが搭載されています。このデバイスには、本来のバックブースト・ ドライブ・システムが採用されており、 従来のSEPICシステムまたはHブリッジ・システム・ スイッチング・レギュレータより効率的な電源を作成できます。ROHM Semiconductor BD8306MUV-EVK-001評価ボードは、あらかじめ取り付けられているBD8306MUVバックブーストコンバータが特徴で、VQFN-EP-16パッケージに収められています。評価ボードは、BD8306MUVに基づいたサンプルリファレンス回路を実現しています。リファレンス回路は、単一コイルで2.8V~5.5Vの入力 電圧から3.3Vを出力します。また、この評価ボードには、キーとなる信号のテストポストも含まれています。
特徴
- 入力電圧: 2.8V~5.5V
- 出力電圧: 3.3V
- 最大出力電流: 10A
- 1.0MHz動作周波数
- 1.6V UVLO検出電圧
- 1.7V UVLOリリース電圧
- 40mm x 40mm 4層PCB
アプリケーション回路
公開: 2021-08-05
| 更新済み: 2022-03-11
