The ROHM Semiconductor BD8306MUV 2.0A MOSFET Buck-Boost Converter is offered in a 3.00mm x 3.00mm x 1.00mm VQFN-EP-16 package.
特徴
- インダクタ1台で構成されている高効率バックブーストDC/DCコンバータ
- 最大出力電流は入力と出力電圧の変化に応じて変化
- PVCC端子の入力電流は、インダクタのDC電流とリップル電流を含めて2.0A未満にする必要あり
- ソフトスタート機能を内蔵
- ショート保護が備わったタイマーラッチシステムを内蔵
- 主な仕様
- 入力電圧範囲: +1.8V~+5.5V
- 出力電圧範囲: +1.8V~+5.2V
- 出力電流:
- (3.3V出力、+2.8V~+5.5V入力)1.0A
- (5.0V出力、+2.8V~+5.5V入力)0.7A
- Pch FETオン抵抗: 120mΩ(typ)
- Nch FETオン抵抗: 100mΩ(typ)
- スタンバイ電流: 0μA(typ)
- 動作温度範囲: -40°C~+85°C
アプリケーション
- General portable equipment
- Digital still cameras
- Digital video cameras
- Smartphones
- Tablets
- LED displays
仕様
- Input voltage range +1.8V to +5.5V
- Output voltage range +1.8V to +5.2V
- Output current
- (at 3.3V output, +2.8V to +5.5V input) 1.0A
- (at 5.0V output, +2.8V to +5.5V input) 0.7A
- Pch FET ON-Resistance 120mΩ (typ.)
- Nch FET ON-Resistance 100mΩ (typ.)
- Standby current 0μA (typ.)
- Operating temperature range -40°C to +85°C
- 3.00mm x 3.00mm x 1.00mm VQFN-EP-16 package
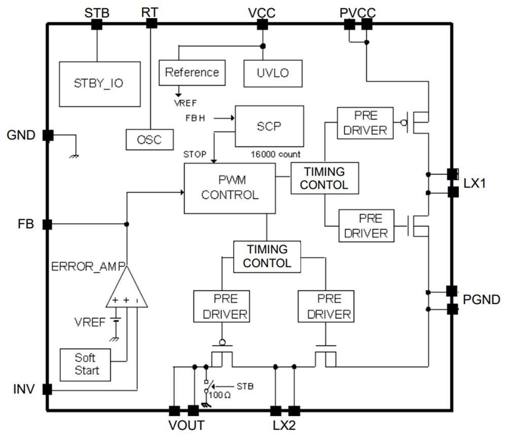
ブロック図
公開: 2019-01-08
| 更新済み: 2023-04-05
