ROHM Semiconductor 評価キット(BD9G500EFJ用)
ROHM Semiconductor評価キット(BD9G500EFJ用)には、BD9G500EFJ-LAが採用されており、48V入力電圧から5Vを出力できます。BD9G500EFJ-LAには7V~76Vの入力電圧があり、出力電圧は外付け抵抗器を使用して1V~0.97 x VIN Vの間で構成できます。動作周波数は、RTピンに接続された外付け抵抗器を使用して100kHz~650kHzの間で構成できます。これは、高速過渡応答およびシンプルなフェーズド補償設定を実現する電流モード制御DC/DCコンバータです。内蔵機能には、起動時の突入電流を防止する可変ソフトスタート機能があります。その他の機能には、UVLO(低電圧ロックアウト)、TSD(熱シャットダウン検出)、OVP(過電圧保護)、OCP (過電流保護)、OVDIS(過電圧放電)があります。特徴
- 48V入力電圧から5Vを出力できるBD9G500EFJ-LAを採用
- BD9G500EFJ-LAの入力電圧は7V~76Vで、出力電圧は外
付け抵抗器を使用して1V~0.97 x VIN Vの間で構成可 - これは、高速過渡応答およびシンプルなフェーズド補償設定を実現する
電流モード制御DC/DCコンバータです。
- 動作周波数は、RTピンに接続された外付け抵抗器を使用して100kHz~650kHzの間で構成可
- 内蔵機能には、起動時の突入電流を防止する可変ソフトスタート機能、UVLO(低電圧ロックアウト)、TSD(熱シャットダウン検出)、OVP(過電圧保護)、OCP(過電流保護)、OVDIS(過電圧放電)があります。
アプリケーション
- 産業用機器
- FA用電源
- コミュニケーション装置
- バッテリ管理システム(BMS)
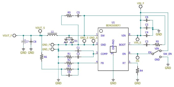
EVKのスキーム図
公開: 2021-04-12
| 更新済み: 2022-03-11
