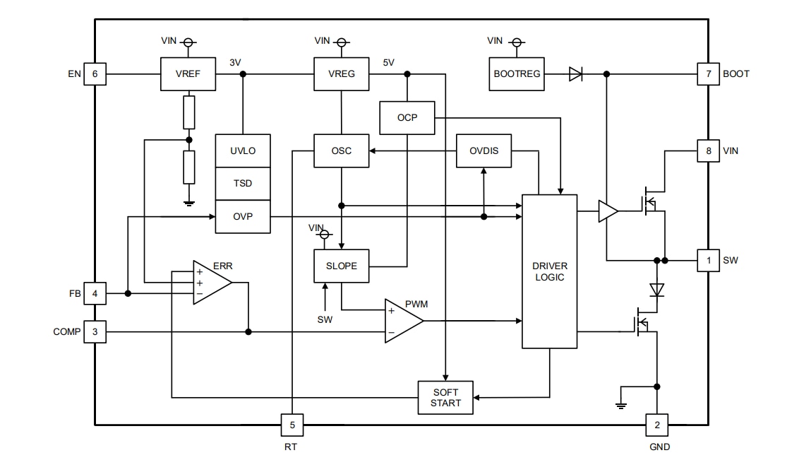
ROHM BD9G500EFJ-LAバックDC/DCコンバータには、電流モードアーキテクチャが実装されており、高速過渡応答とシンプルな位相補償のセットアップが可能になります。
特徴
- 産業用アプリケーションを対象とした長時間サポート製品
- 広い入力電圧範囲
- 集積高圧側MOSFET
- 電流モード制御
- 周波数を調整可
- ソフトスタート機能
- 過電流防止機能(OCP)
- 低電圧ロックアウト(UVLO)
- 熱シャットダウン保護(TSD)
- 過電圧保護(OVP)
- 4.9mm x 6.0mm x 1.0mm W (標準) x D (標準) x H (最大) HTSOP-J8パッケージ
アプリケーション
- 産業機器
- FAの産業用デバイスの電源
- 通信パワーシステム
仕様
- 7V~76V入力電圧範囲
- 80V入力絶対最高定格
- 85V(1msパルス、50%デューティまたはそれ以下)
- 基準電圧精度:1.0V±1.0%
- 最大出力電流(最大):5A
- 高圧側MOSFETオン抵抗:100mΩ(標準)
- シャットダウン電流(標準):0μA
- -40°C~+125°C動作温度範囲
ビデオ
概要
DCのラインナップとアプリケーション
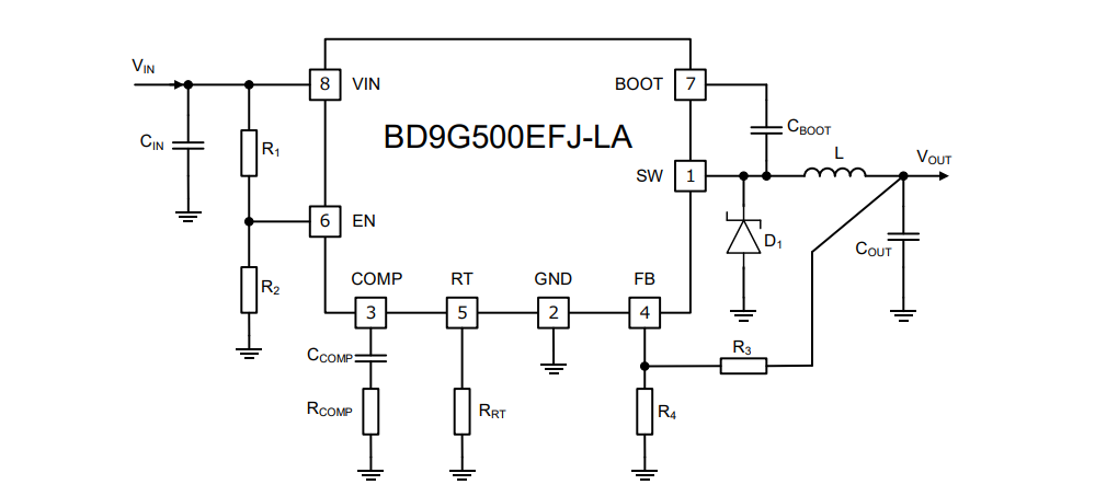
代表的なアプリケーション
ブロック図
公開: 2020-09-15
| 更新済み: 2024-10-22
