ROHM Semiconductor BM2P060MF-EVK-001評価ボード
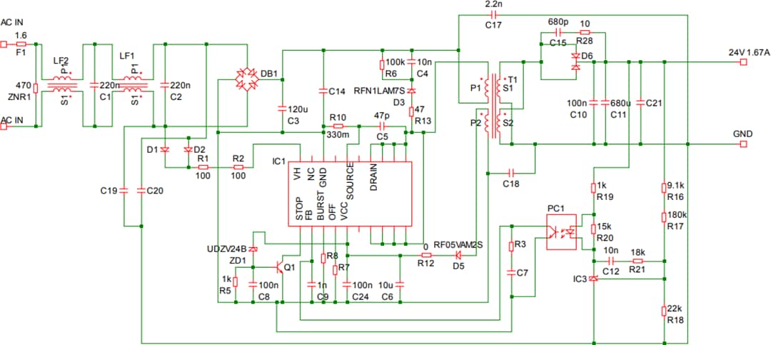
ROHM Semiconductor BM2P060MF-EVK-001評価ボードは、BM2P061MF-Z PWM DC/DCコンバータのデモ用プラットフォームです。BM2P061MF-Zは、電気コンセントが搭載されているアプリケーションにとって最適なシステムを実現しています。このデバイスは、絶縁電源に対応しており、低消費電力電気コンバータのシンプルな設計が可能です。BM2P061MF-Z DC-DCコンバータは、650VスイッチングMOSFETおよび外部電流検出レジスタを統合することで、電源設計において高度な柔軟性を実現しています。ROHM Semiconductor BM2P060MF-EVK-001評価ボードは、BM2P061MF-Z PWM DC-DCコンバータが特徴で、SOP-20Aパッケージに収められています。また、PWMによって制御される絶縁フライバックコンバータのサンプルリファレンス回路を実現しています。リファレンス回路は、90VAC~264VACの入力から24Vの絶縁電圧を出力し、最大1.67Aまでの出力電流をともないます。
特徴
- 90V~264V入力電圧範囲、標準23.0V(VIN)
- 47Hz~63Hz入力周波数(fLINE)
- 22.8~25.2V出力電圧範囲、標準24.0V(VOUT1)
- 0A~ 1.67A出力電流範囲(IOUT1)
- 40W最大出力電力(POUT)
- 47mW標準スタンバイ入力電力(PINSTBY)
- 91%標準電源効率(η)
- 0.10Vpp標準出力リップル電圧(Vリップル)
- -10°C~+65°C動作温度範囲(Topr)
- 160.0mm x 55.0mm PCB
必要な機器
- 100Wまたはそれ以上、90VAC~264VAC電源
- 最大負荷:2A
- DC電圧計
ボードレイアウト
接続図
アプリケーション回路
公開: 2021-08-05
| 更新済み: 2022-03-11
