ROHM Semiconductor BM2P06xMF-Z PWM DC-DCコンバータは、12.8mm x 10.3mm SOP-20Aパッケージで販売されており、-40°C~+105°Cの動作温度範囲が備わっています。
特徴
- AC低電圧保護機能(AC UVLO)
- Xコンデンサ放電機能
- VCCピン低電圧保護(VCC UVLO)
- PWM標準電流モード制御
- 周波数低減機能
- 軽負荷時のバースト動作
- バースト電圧設定機能
- 軽負荷での最小幅調整
- ソフトスタート機能
- FBピン過負荷保護機能(FB OLP)
- サイクル毎の過電流保護機能
- AC電圧検出による過電流検出補償機能
- 外部ストップ機能
- 動的過電流保護
- 最先端のブランキング(点滅)機能
アプリケーション
- ACアダプタ
- 白物家電
- 電源(モーター用)
仕様
- 動作電源電圧範囲
- 11V~60V VCCピン電圧
- 650V VHピン電圧
- 730V DRAINピン電圧
- スイッチング動作時の電流
- BM2P060MF-Z: 1400μA
- BM2P061MF-Z: 1100μA
- BM2P063MF-Z: 850μA
- バースト動作で400μA電流
- 65kHzスイッチング周波数
- 抵抗器のMOSFET
- BM2P060MF-Z: 70.0Ω
- BM2P061MF-Z: 1.00Ω
- BM2P063MF-Z: 3.00Ω
- -40°C~+105°C動作温度範囲
- 12.8mm x 10.3mm x 2.65mm SOP-20Aパッケージ
出力の比較
その他のリソース
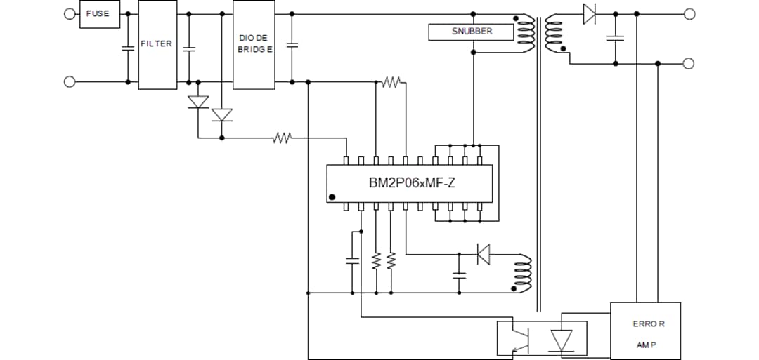
標準アプリケーション回路
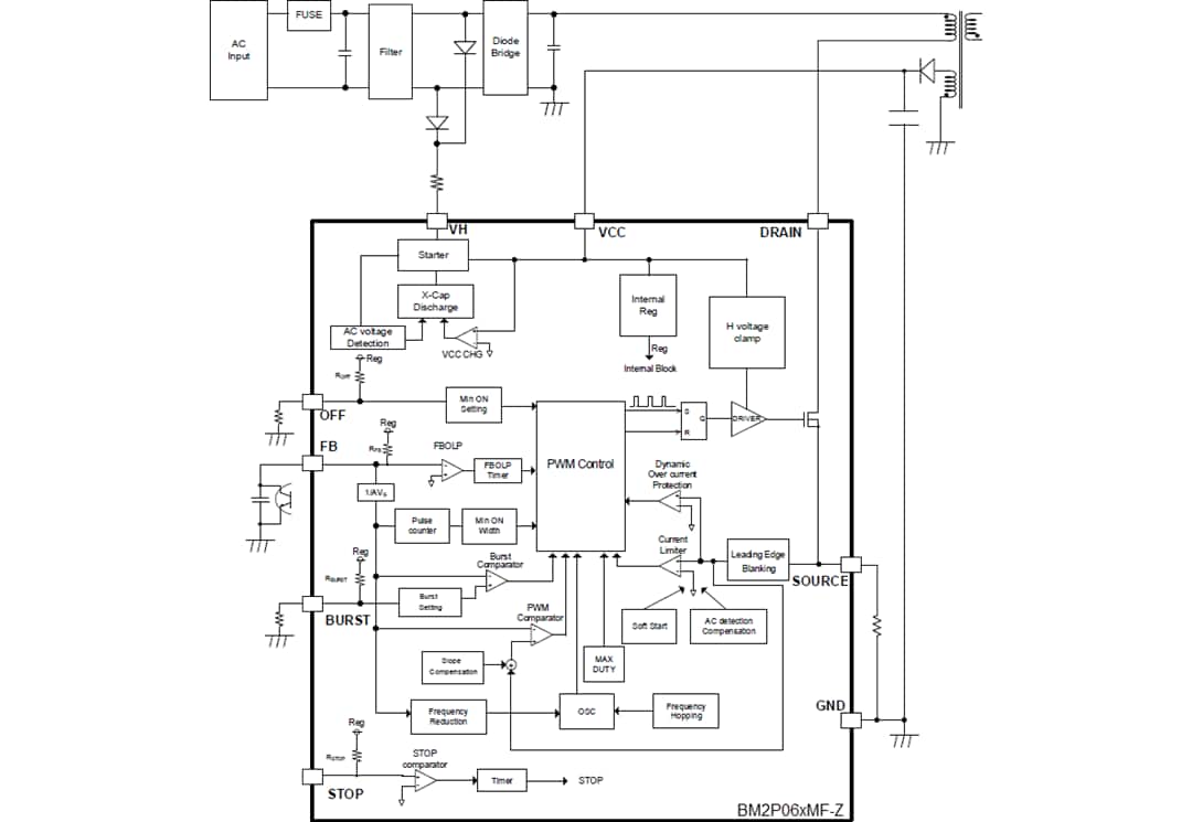
ブロック図
公開: 2021-08-04
| 更新済み: 2022-03-11
