STMicroelectronics STEVAL-ISA180V1評価ボード
STMicroelectronics STEVAL-ISA180V1評価ボードには、汎用アプリケーションを対象とした主電源範囲が広いフライバック絶縁コンバータ(12V/0.6A)が実装されています。この高電圧コンバータには、800Vという堅牢なMOSFETとPWM電流モード制御がインテリジェントに統合されています。このアプリケーションの中核は、VIPerPlusファミリの新しいVIPer0Pオフライン高電圧コンバータで、ゼロ電力機能が搭載されています。STEVAL-ISA180V評価ボードは、小型サイズ、最小限のBOM、高効率、低スタンバイ電力消費、高い信頼性が特徴です。仕様
- 85VAC~265VACユニバーサル入力主電源範囲(周波数: 50Hz~60Hz)
- 出力範囲: 12V/ 0.6A
- 定格出力電力: 7.2W
- <40mW @ 230VACスタンバイでの入力電力
- >80%平均効率
- EN55022-Class-B EMI
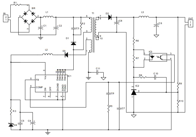
STEVAL-ISA180V1のスキーム図
公開: 2019-01-22
| 更新済み: 2024-01-18
