VIPer0Pは、非常に低い消費の最も厳しい省エネ基準を満たす能力が特徴で、軽負荷下でのパルス周波数変調で動作します。これらの高電圧コンバータは、システムが完全にシャットダウンされていると、ゼロ電力モード(ZPM)機能を通してアイドル状態で作動します。MCUは、スマートZPM管理用のこれらのICに簡単に接続できます。また、アイドル状態時にIC自体による供給が可能です。VIPer0P ICは、フライバック、バック、バックブーストコンバータの設計に対応しています。
特徴
- ゼロ電力モード(ZPM)を使用したスマートスタンバイアーキテクチャ
- MCUによって簡単に実現可能なZPM管理
- 変換される範囲の極めて広いVAC入力を可能にする800Vアバランシェ堅牢パワーMOSFET
- 組み込みHVスタートアップとセンスFET
- 電流モードPWMコントローラ
- ドレイン電流制限保護(OCP)
- 4.5V~30Vの幅広い電源電圧範囲
- セルフ供給オプションを使用すると、 巻線やバイアスコンポーネント補助を削除可能
- 最小化されたシステム入力電力消費:
- ZPMにおいて4mW @ 230VAC以下
- 無負荷状態において10mW @ 230VAC以下
- 250mW負荷において400mW @ 230VAC以下
- 故障状態後の安全自動リスタート
- ヒステリシス・サーマルシャットダウン
- ジッタスイッチング周波数がEMIフィルタコストを削減:
- 60kHz ±7%(L型)
- 120kHz ±7%(H型)
- 1.2Vリファレンスでの組み込みE/A、およびナビゲーションが簡単な電圧設定用の別途の接地
- 自動再起動での保護:
- 過負荷/短絡(OLP)、最大負荷サイクル・コンバータ、VCCクランプ
- フラックス暴走を防止するためのパルススキップ保護
- 組み込みサーマルシャットダウン
- システム信頼性の改善を目的とした内蔵ソフトスタート
アプリケーション
- 家電、ホームオートメーション、工業、照明およびコンシューマ用SMPS
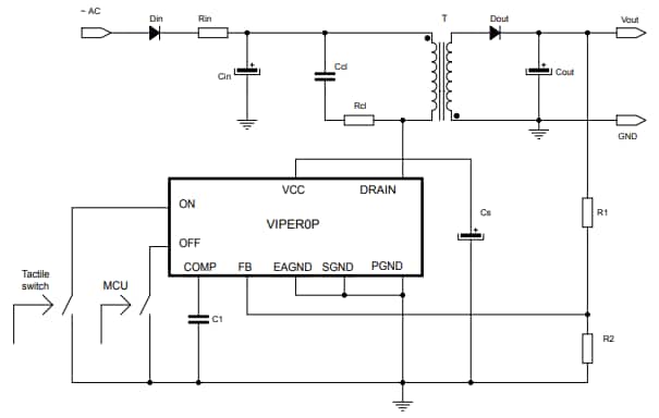
VIPer0Pのアプリケーション回路
VIPer0Pのブロック図
公開: 2019-01-24
| 更新済み: 2024-01-22

