STMicroelectronics STEVAL-ISA184V1評価ボード
STMicroelectronics STEVAL-ISA184V1評価ボードは最小限のBOM、高い効率性、低待機時消費電力が小さなサイズに納まっています。このボードは、汎用アプリケーション向けに開発された絶縁フライバック(5V/1.2Aおよび12V/0.75A)15Wダブル出力ワイドレンジ主電源を実装します。このアプリケーションのコアにあるのは、VIPer37LDファミリのオフライン高電圧コンバータであるVIPer25HDです。本製品は、頑丈な800VMOSFET電源とPWM電流モード制御をインテリジェントに統合した高電圧コンバータです。仕様
- 85VAC~265VACユニバーサル入力主電源範囲(周波数: 50Hz~60Hz)
- 出力電圧1: 5V/1.2A
- 出力電圧2: 12V/0.75A
- 超小型サイズ
- <40mW @ 230VACスタンバイ主電源消費
- >75%平均効率
- EN55022-Class-B EMI
- RoHS準拠
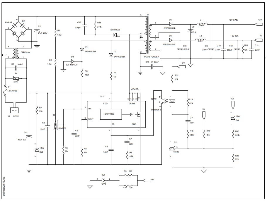
STEVAL-ISA184V1のスキーム図
公開: 2017-04-07
| 更新済み: 2022-05-02
