特徴
- AECQ100認証
- 1.5A DC出力電流
- 4Vから38Vの動作入力電圧
- 低消費量モードまたは低ノイズモード
- プログラマブルISKIP電流
- 軽負荷(LCM 12V VINおよび3.3V VOUT)での30μA IQ
- 8μA IQ-SHTDWN
- 調節可能なfSW(250kHz~2MHz)
- 0.85VからVINの調節可能な出力電圧
- 組み込み出力電圧監視機能
- 同期化
- 調節可能ソフトスタートタイミング
- 内部電流制限
- 過電圧保護
- 出力電圧シークエンシング
- ピーク電流モードアーキテクチャ
- 180mΩ RDS(on)HSおよび150mΩ RDS(on)LS
- サーマルシャットダウン
- RoHS準拠
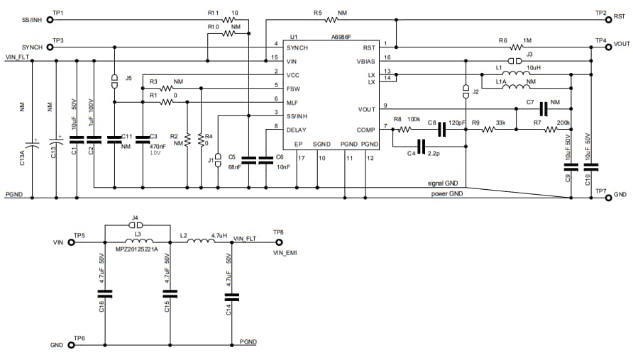
STEVAL-ISA190V1の概略図
公開: 2016-06-01
| 更新済み: 2022-03-11

