STMicroelectronics STMicroelectronics A6986同期降圧スイッチングレギュレータ
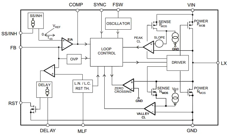
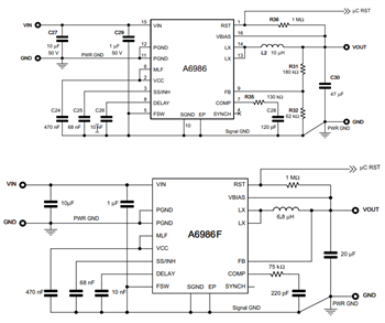
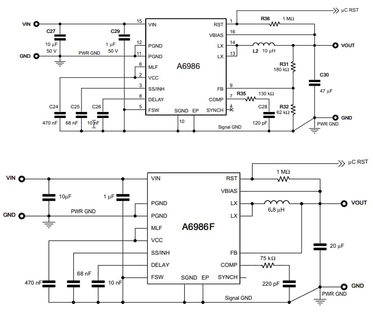
STMicroelectronics A6986 同期降圧スイッチングレギュレータは、最大2A DCを提供可能な降圧モノリシック・スイッチングレギュレータです。出力電圧は0.85VからVINの範囲で調節可能です。100%負荷サイクル機能および幅広い入力電圧範囲により、車載システム用の低温クランクおよび負荷遮断仕様を満たします。低消費電力モード(LCM)は駐車時にアクティブとなるアプリケーション用に設計されているため、制御された出力電圧リップルを使用して軽負荷時の効率を最大化します。低ノイズモード(LNM)はスイッチング周波数を一定にし、出力電圧リップル過負荷電流範囲を最小限に抑え、カーオーディオなどの低ノイズアプリケーション仕様を満たします。出力電圧監視機能は、任意のデジタル負荷(μC、FPGA)のリセットフェーズを管理します。RSTオープンコントローラ出力は、電力オンフェーズの間の出力電圧シーケンスを実装することもできます。中から重負荷の高効率用に設計された同期整流、および高スイッチング周波数機能により、アプリケーションのサイズが小型化されます。両方の電力素子におけるパルスごとの電流検出は、効果的な定格電流保護を実装します。The STMicroelectronics A6986 Step-Down Switching Regulator is offered in a HTSSOP16 package and is AEC-Q100 qualified for use in automotive applications.
特徴
- AECQ100 qualification
- 1.5A DC output current
- 4V to 38V operating input voltage
- Low consumption mode or low noise mode
- 30μA IQ at light load (3.3V LCM VOUT)
- 5μA IQ-SHTDWN
- Adjustable fSW (250kHz - 2MHz)
- Output voltage adjustable from 0.85V to VIN
- Embedded output voltage supervisor
- Synchronization
- Adjustable soft-start time
- Internal current limiting
- Overvoltage protection
- Output voltage sequencing
- Peak current mode architecture
- 180mΩ RDS(ON) and 110mΩ RDS(ON)
- Thermal shutdown
アプリケーション
- Designed for automotive systems
- Battery powered applications
- Car body applications (LCM)
- Car audio and low noise applications (LNM)
Additional Resources
ビデオ
View Results ( 4 ) Page
| 部品番号 | データシート | 出力電流 | 出力電圧 |
|---|---|---|---|
| A6986F3V3TR | ![]() |
1.5 A | 3.3 V |
| A6986ITR | ![]() |
2 A | 850 mV to 38 V |
| A6986F5V | ![]() |
1.5 A | 5 V |
| A6986TR | ![]() |
2 A | 850 mV to 38 V |
公開: 2014-09-17
| 更新済み: 2025-05-13

