この評価ボードは、小型サイズ、最小限のBOM、高効率、低スタンバイ電力消費が特徴です。STEVAL-ISA191V1は、平均スイッチング周波数を低く抑え、すべての周波数関連損失を最小限に抑えるバーストモードオペレーションにより、頻待機時の消費電力は極めて少なくなっています。
仕様
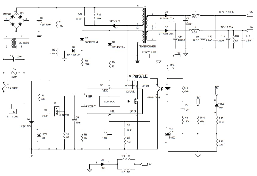
- 85VAC~265VACユニバーサル入力主電源範囲(周波数: 50Hz~60Hz)
- 出力電圧1: 5V/1.2A
- 出力電圧2: 12V/0.75A
- 超小型サイズ
- <40mW @ 230VACスタンバイ主電源消費
- >75%平均効率
- EN55022-Class-B EMI
STEVAL-ISA191V1のスキーム図
公開: 2019-01-22
| 更新済み: 2024-01-18

