STMicroelectronics STEVAL-LLL003V1評価ボード
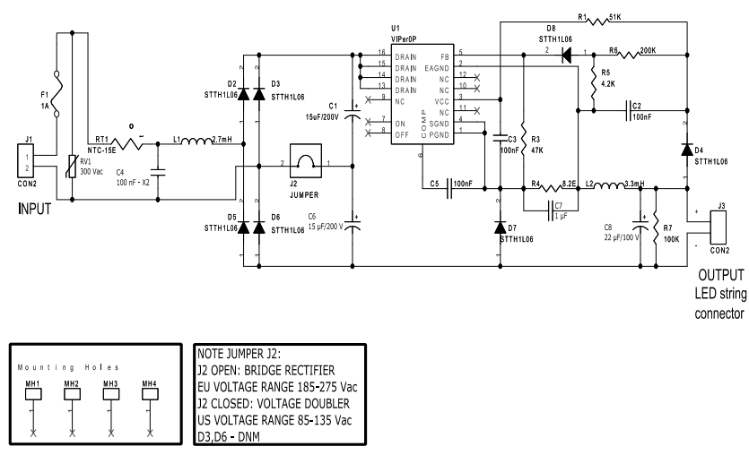
STMicroelectronics STEVAL-LLL003V1評価ボードは、VIPer0Pを使用した非絶縁バックトポロジに基づいており、最小限のコンポーネントと高出力電圧での高い効率性を約束します。STEVAL-LLL003V1評価ボードは、アプリケーションコアとして、新しいVIPer0Pオフライン高電圧コンバータコアを使用しています。このアプリケーションコアは、800Vアバランシェ堅牢パワーMOSFETとPWM電流モード制御を統合しています。STEVAL-LLL0031評価ボードは、サーマルシャットダウン、オープンまたは無負荷回路保護、およびショートや過負荷回路保護を提供します。このSTEVAL-LLL003V1評価ボードは、LED電流精度を向上させるために直接電流レギュレーションを適用します。特徴
- 非絶縁バック・トポロジ
- 2つの入力電圧範囲:
- 米国範囲: 85VAC~135VAC
- EU範囲: 175VAC~285VAC
- 保護:
- オープンまたは無負荷回路保護
- 短絡または過負荷回路保護
- サーマルシャットダウン
- システム信頼性の改善を目的としたソフトスタート
STEVAL-LLL003V1のスキーム図
公開: 2017-11-09
| 更新済み: 2022-06-21
