STMicroelectronics STEVAL-MKI242Aアダプタボード
STMicroelectronics STEVAL-MKI242Aアダプタボードは、ST1VAFE6AXバイオセンサ・ファミリでのMEMSデバイスの評価を促進します。このアダプタボードは、標準のDIL-24ソケットに差し込むことができます。STEVAL-MKI242Aアダプタボードは、高性能32ビットマイクロコントローラが搭載されているSTEVAL-MKI109V3マザーボードによってテストおよびサポートされています。このアダプタボードには、VDD およびVDDIO 電源ラインにデカップリングコンデンサが装備されています。STEVAL-MKI242Aアダプタボードは、ボディモニタリングアプリケーションで使用されます。特徴
- 標準ST1VAFE6AXソケット用の完全なDIL-24ピン配列
- STEVAL-MKI109V3マザーボードとの互換性あり
- RoHS準拠
アプリケーション
- ボディモニタリング
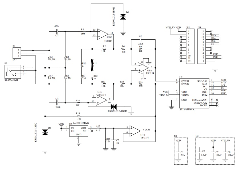
回路のスキーム図
公開: 2024-08-07
| 更新済み: 2024-08-26
