STMicroelectronics ST1VAFE6AXバイオセンサ(vAFEチャンネル搭載)
STマイクロエレクトロニクス (STMicroelectronics) ST1VAFE6AXバイオセンサには、垂直アナログフロントエンド(vAFE) チャンネルが搭載され、生体電位信号検出およびモーション追跡用に設計されています。本センサは、Sensor Fusion Low Power(SFLP)や Adaptive Self-Configuration(ASC)といったAIフィルタを用いたモーション処理向け機能およびデータ処理を内蔵しています。ST1VAFE6AXバイオセンサは、最大4.5KBのスマートFIFOとSPI/I2CおよびMIPI I3C® v1.1シリアルインターフェイスを備え、メインプロセッサとのデータ同期が可能です。本センサは、アナログ電源電圧範囲1.71V~3.6V、動作温度範囲-40℃~+85℃で動作します。ST1VAFE6AXバイオセンサは、ECOPACKおよびRoHSに準拠しています。このセンサは、2.5mm x 3mm x 0.71mmのコンパクトなフットプリントでご用意があります。このバイオセンサは、ヘルスケア、ウェアラブル、ポータブルデバイス、アクティビティ追跡、健康アプリケーションで使用されています。
特徴
- 生体電位信号検出とモーション追跡用のデュアルチャンネル
- 生体電位信号検出チャンネル(アナログハブ搭載):
- シングルエンドまたは差動入力アンプ(vAFE) チャンネル
- 電力線ノイズ(50Hz/60Hz) を低減するデジタルノッチフィルタ
- 240HzでのODR固定
- コンテキスト認識分析用に完全に同期された生体電位およびモーション信号
- SPI/I2Cおよび MIPI I3C® v1.1 シリアルインターフェイスを備え、メインプロセッサとのデータ同期が可能
- 高レート@ 960Hzでの加速度計、ジャイロスコープ、vAFEデータ処理を目的としたプログラマブル有限ステートマシン
- AIアプリケーション用のexportable機能とフィルタが搭載された機械学習コア
- 最大4.5KB のSmart FIFO
- ±2g/±4g/±8g/±16gフル・スケール
- ± 125dps/± 250dps/± 500dps/± 1000dps/± 2000dps/± 4000dpsフルスケール
- 組み込み型アダプティブセルフコンフィギュレーション(ASC)
- ADCおよびアナログ入力データ処理用の組み込みアナログハブ
- 組み込みセンサフュージョン低消費電力アルゴリズム
- 組み込み温度センサー
- アナログ供給電圧範囲: 1.71V ~ 3.6V
- 独立したIO供給(拡張範囲: 1.08V~3.6V)
- 小さなフットプリント 2.5mm x 3mm x 0.71mm
- ECOPACKおよびRoHS準拠
アプリケーション
- ウェアラブルおよび携帯端末
- アクティビティ追跡と健康
- デジタルヘルスケア用の心拍数、パルスモニタリング、心電図(ECG)
開発ツール
STEVAL-MKI242Aアダプタボードは、ST1VAFE6AX バイオセンサの評価を容易にするために設計されています。このボードは、システムの試作品を迅速に製作したり、ユーザ独自のアプリケーション内でデバイスを直接評価したりするための効果的なソリューションです。STEVAL-MKI242Aは、標準のDIL24ソケットに差し込むことができます。
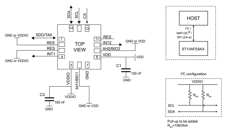
電気接続
ビデオ
公開: 2024-04-29
| 更新済み: 2026-02-20
