STMicroelectronics STEVAL-VP12201B評価ボード
STMicroelectronics STEVAL-VP12201B評価ボードには、VIPER122高電圧コンバータに基づいた15V/220mAバックコンバータが実装されています。VIPER122コンバータは、60kHzの固定周波数で動作し、周波数ジッタリングが備わっており、電磁妨害基準を満たしています。この評価ボードは、小型、最小のBOM、高効率、低スタンバイ消費、タイトな安定化および負荷安定化が特徴です。STEVAL-VP12201B評価ボードには、無負荷での低消費電力が可能になるBurst Mode動作が備わっており、すべての周波数関連の損失を最小限に抑えるように平均スイッチング周波数を低減します。特徴
- 15V/220mAバックコンバータを実装
- VIPER122高電圧コンバータに基づく
- 小型サイズ
- 最小限のBOM
- 低スタンバイ消費
- 入力および出力範囲全体でのタイトなラインおよび負荷消費
- バーストモード動作を内蔵
- EMIフィルタが削減されていてもIEC55022 Class B伝導EMIに適合
仕様
- 周波数範囲: 50Hz~60Hz
- 85VAC~265VACユニバーサル入力主電源範囲
- 出力電圧: 15V
- 200mAの出力電流
- 230VAC待機主電源消費で30mW未満
- 77%未満の平均効率
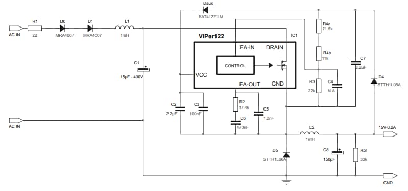
回路のスキーム図
性能グラフ
公開: 2019-10-21
| 更新済み: 2024-03-15
