STMicroelectronics VIPER122高電圧コンバータ

STMicroelectronics VIPER122高電圧コンバータには、730Vの頑丈なパワーMOSFETとPWM制御が組み合わされています。このコンバータは高性能・高電圧で、電流センス回路が搭載されている高電圧起動機能が組み込まれており、BOMの部品の削減がもたらされます。VIPER122には、軽負荷での超低入力電力消費が可能になるバーストモードが搭載されています。また、VIPER122は、EMIを拡散しさらなる小型フィルタの使用が可能になる周波ジッタリングが特徴です。

特徴

  • 730Vアバランシェの頑丈なパワーMOSFET
  • PWMコントローラ
  • 3.3Vリファレンス電圧
  • 周波数ジッタリング
  • 230 VACで40mW無負荷入力電力
  • 短絡保護
  • サーマルシャットダウン

アプリケーション

  • 補助SMPS:
    • 家庭用電化製品
    • 民生品
    • 産業用
    • 照明

ビデオ

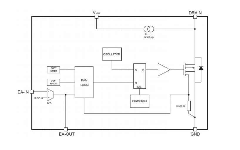
ブロック図

ブロック図 - STMicroelectronics VIPER122高電圧コンバータ
公開: 2019-07-23 | 更新済み: 2025-12-01