STMicroelectronics STEVAL-VP26K01Bバックコンバータのリファレンス設計

STMicroelectronics STEVAL-VP26K01Bバックコンバータリファレンス設計には、15V/1.5Wバックコンバータが実装されており、60VDC~870VDCまたは90VAC~600VACのウルトラワイド入力電圧補助電源を対象としています。このリファレンス設計は、入力および出力範囲全体で厳しいラインおよび負荷安定化が備わっている、高レベルのコンパクト設計が特徴です。

特徴

  • 90VAC~600 VAC または60VDC~870VDCの極めて広い入力電圧範囲 
  • 周波数範囲: 50Hz~60Hz
  • 出力電圧: 15V
  • 出力電流: 100mA
  • 超小型サイズ
  • 入力および出力範囲全体でのタイトなラインおよび負荷安定化
  • 周波数ジッタ機能のおかげで、EMIフィルタが削減されていてもIEC55022 Class B伝導EMIに適合
  • RoHS準拠

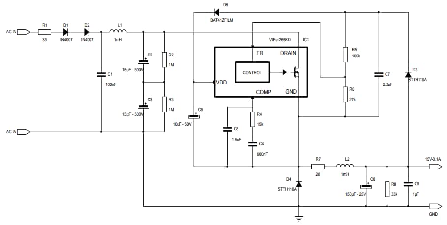
回路図

回路図 - STMicroelectronics STEVAL-VP26K01Bバックコンバータのリファレンス設計
公開: 2019-09-27 | 更新済み: 2024-03-12