STMicroelectronics VIPer26K高電圧コンバータ
STMicroelectronics VIPer26K高電圧コンバータは、スマートに統合された1050Vアバランシェ堅牢パワーセクションで、PWM電流モード制御が備わっている高電圧コンバータです。1050V-BVパワーMOSFETを使用すると、ユーザは、入力電圧範囲の拡張とDRAINスナバ回路のサイズ縮小を実現できます。VIPer26Kは、最も厳しい省エネ基準を満たしており、消費電力が非常に低く抑えられていて、軽負荷下のバーストモードで動作します。この統合HV起動、センスFET、エラーアンプ、ジッタを備えた発振器によって、最小限のコンポーネントで設計可能な完全アプリケーションが実現します。VIPer26Kは、オプトカプラによる絶縁型フライバック、一次側安定化、反復フィードバック、バック、バックブーストによる非絶縁型フライバックといった、最も一般的なSMPSトロポジに対応しています。特徴
- 変換される範囲の極めて広いVAC入力を可能にする1050Vアバランシェ堅牢パワーMOSFET
- 組み込みHVスタートアップとsense-FET
- 電流モードPWMコントローラ
- ドレイン電流制限保護
- -500mA (VIPER265K)
- -700mA (VIPER267K)
- ジッタスイッチング周波数がEMIフィルタコストを削減: 60kHz ±4kHz
- スタンバイ電力< 30mW @ 230VAC
- 3.3Vリファレンスを備えた組み込みE/A
- 故障状態後の安全自動リスタート
- ヒステリシス・サーマルシャットダウン
- システム信頼性の改善を目的とした内蔵ソフトスタート
アプリケーション
- エネルギー測定器用SMPS
- 3相工業用システム用補助電源
- LED照明
- エアコン
その他の資料
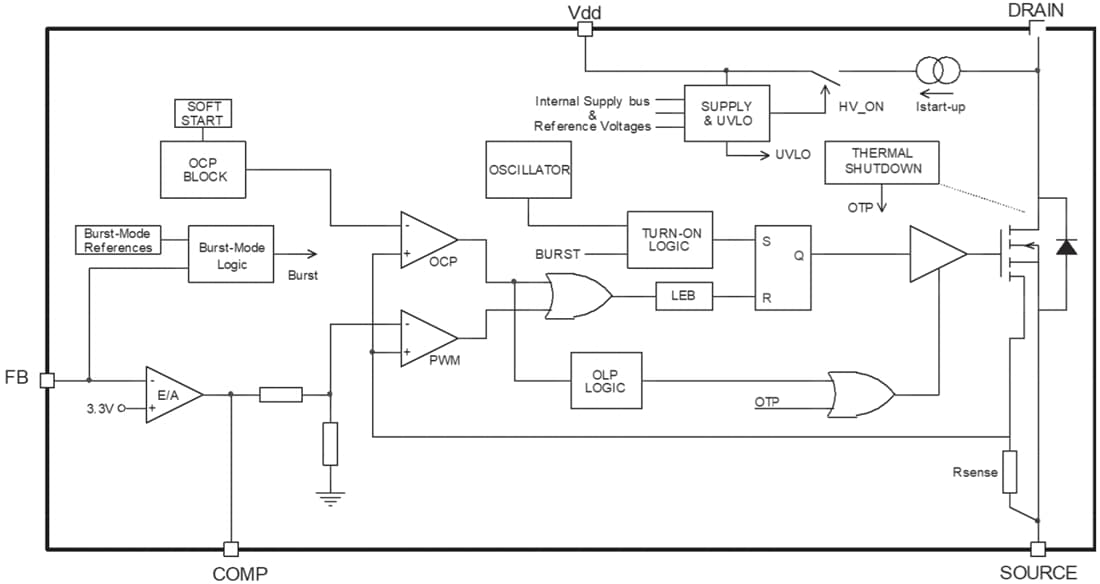
ブロック図
公開: 2019-06-07
| 更新済み: 2024-03-05
