STMicroelectronics STEVAL-VP26K02F評価ボード
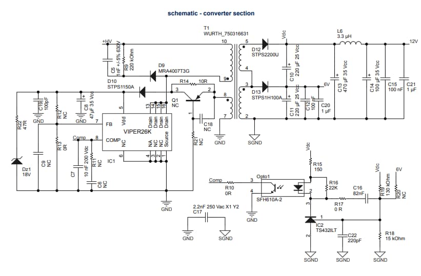
STMicroelectronics STEVAL-VP26K02F評価ボードには、スマートメータとPLCシステムを供給するように設計されたダブル出力絶縁SSRフライバックが実装されています。この評価ボードには、1050Vアバランシェ堅牢パワーセクションを特徴とするVIPER267KDTRオフライン高電圧コンバータが組み込まれています。VIPER267KDTRコンバータには、さらなる低EMIの周波ジッタをともなって60kHzで動作するPWM、700mA固定セットポイントをともなう電流制限、オンボードソフト起動も搭載されています。このVIPER267KDTRコンバータは、オプトカプラが搭載された絶縁フライバック、一次側安定化、抵抗性帰還、バック、バックブーストSMPSトポロジが搭載された非絶縁フライバックに対応しています。特徴
- ダブル出力絶縁二次側安定化フライバックコンバータを実装
- VIPER267KDTRオフライン高電圧コンバータを使用して開発済
- EN55022、EN61000、EN61000-4-4、EN61000-4-5、EN61000-4-6でのEMC
- WEEE準拠
仕様
- ダブル出力電圧:
- 12V @ 0.7 Arms(1Aピーク)、6V @ 200mA
- 85VAC~500VAC拡張AC主電源入力電圧範囲
- 47Hz~63Hz主電源周波数範囲
- 動作温度範囲: -40°C~85°C
公開: 2019-10-21
| 更新済み: 2024-02-19
