STMicroelectronics STEVAL-VP26K03F評価ボード
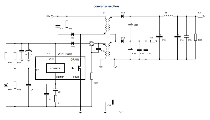
STMicroelectronics STEVAL-VP26K03F評価ボードには、一次側安定化(PSR)が備わったダブル出力絶縁フライバックが実装されています。この評価ボードは、スマートメータとPLCシステムを供給するように特別に設計されています。STEVAL-VP26K03F評価ボードは、VIPER267KDTRオフライン高電圧コンバータを使用して開発されています。VIPER267KDTRコンバータは、1050Vアバランシェ堅牢パワーセクション、EMIを低減するための周波数ジッタが搭載された60kHzでのPWM動作、オンボード・ソフト起動が特徴です。このVIPER267KDTRコンバータは、オプトカプラが搭載された絶縁フライバック、一次側安定化、抵抗性帰還、バック、バックブーストが搭載された非絶縁フライバックに対応しています。STEVAL-VP26K03F評価ボードを使用すると、入力電圧範囲の拡張とDRAINスナバ回路のサイズ縮小を実現できます。特徴
- 一次側安定化(PSR)が備わったダブル出力絶縁フライバックを内蔵
- 組み込みHVスタートアップとセンスFET
- 電流モードPWMコントローラ
- VIPER267KDTRオフライン高電圧コンバータを採用
- スマートメータとPLCシステムを供給するように設計済
- 故障状態後の安全自動リスタート
- ヒステリシス熱シャットダウン
- システム信頼性の改善を目的とした内蔵ソフトスタート
アプリケーション
- SMPS(エネルギー測定器用)
- 3相工業用システム用補助電源
- LED照明
- エアコン
仕様
- ダブル出力電圧:
- 0.7Arms(1Aピーク)で12V、200mAで6V
- 85VAC~498VAC拡張AC主電源入力電圧範囲
- EN55022、EN61000、EN61000-4-4、EN61000-4-5、EN61000-4-6でのEMC
- WEEEおよびRoHS準拠
公開: 2019-10-21
| 更新済み: 2024-02-19
