STMicroelectronics VIPer31高電圧コンバータ
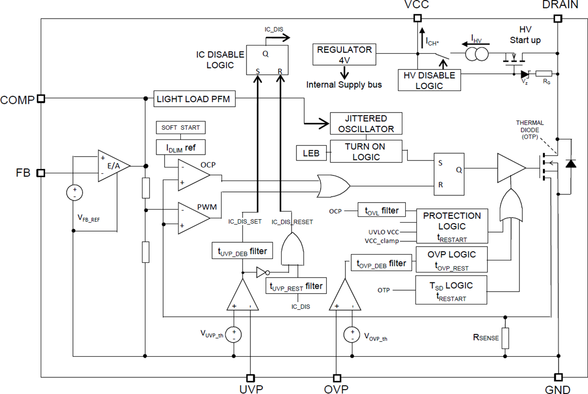
STMicroelectronics VIPer31高電圧コンバータには、800Vアバランシェ堅牢パワーMOSFET(PWM電流モード制御搭載)が集積されており、コンパクトなSO-16パッケージに収められています。800V破壊電圧によって、電圧の拡張入力電圧範囲が可能になり、DRAINスナバ回路のサイズを減らします。VIPer31は、電力消費が非常に低く軽負荷時にパルス周波変調で動作するため、大半の厳格な省エネ規格に適合します。介入閾値を別にセットできる過電圧および低電圧保護は、OVPならびにUVPピンでそれぞれ実現できます。UVPを使用して、SMPS全体での入力を無効にし、残留入力電力消費を非常に低く抑えることができます。集積HV起動、センスFET、エラーアンプ、発振器(周波ジッタ搭載)によって、最小限の部品数での完全なアプリケーションが実現します。VIPer31高電圧コンバータは、-40°C~+150°Cという広い動作温度範囲が特徴で、フライバック、バック、バックブースト・トポロジをサポートしています。
特徴
- 超ワイドVAC入力範囲をカバーする800Vアバランシェ堅牢パワーMOSFET
- 組み込みHVスタートアップとセンスFET
- 電流モードPWMコントローラ
- 850mAドレイン電流制限保護(OCP)
- ワイド4.5V~30V供給電圧範囲
- 無負荷で<20mW @ 230VAC
- <430mw @ 230VAC、250mW出力負荷
- ジッタスイッチング周波数がEMIフィルタコストを削減: 132kHz ±7% (Type H)
- 1.2Vリファレンスを備えた組み込みE/A
- システム信頼性の改善を目的とした内蔵ソフトスタート
- 自動再起動での保護
- 過負荷/短絡(OLP)
- サーマルシャットダウン
- 過電圧
- 自動再起動がない保護
- フラックス暴走を防止するためのパルススキップ保護
- 低電圧/無効化
- 最大負荷サイクル
- -40°C~+150°C接合部動作温度範囲
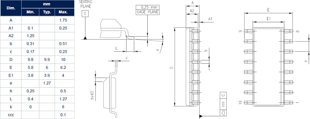
- SO16Nパッケージ
アプリケーション
- 家電、ホームオートメーション、産業、 コンシューマー、照明を対象とした低消費電力スイッチモード電源(SMPS)
- 低消費電力アダプタ
ビデオ
ブロック図
パッケージの外形
公開: 2020-06-10
| 更新済み: 2025-01-10
