STMicroelectronics STEVAL-6986YT2DL評価ボード
STMicroelectronics STEVAL-6986YT2DL評価ボードは、絶縁および非絶縁構成におけるA6986I同期モノリシック降圧レギュレータ の性能を紹介するために設計された、小型で高効率のアイソバック・ブースト・コンバータ評価ボードです。 5.5V ~38Vの広い入力電圧範囲で動作するSTEVAL-6986YT2DLは、最大1Aで 12Vの安定化出力を供給し、堅牢な絶縁電源レールを必要とする産業および車載アプリケーションに最適です。このボードには、トランスと二次側整流回路が統合されており、設計者は単一のプラットフォームで降圧および昇圧トポロジーの評価( )を行うことができます。STMicroelectronics STEVAL-6986YT2DLには、 低自己消費電流、 ピーク電流モード制御、 調整可能ソフトスタートのような機能が搭載されており、効率的な絶縁DC-DCコンバータの開発を目的とした実用的で柔軟性に富んだソリューションが備わっています。特徴
- Isobuckブースト・トポロジー
- 最大24Vの動作入力電圧
- SIP7モジュールとの互換性あり
- 最大5W絶縁出力機能
- 20V/-5V絶縁出力電圧
- 5.5V ~38Vの広い動作電圧範囲
- 絶縁出力は、4-5-6または5-6-7 (選択可能)ピンで利用可能
- スイッチング周波数250kHz
- 過電圧、過電流、過温度事象に対する保護
アプリケーション
- 産業用オートメーション・システム
- 車載用電子機器
- バッテリ駆動機器
- 組み込みシステムとマイクロコントローラ・プラットフォーム
- 通信およびネットワーク機器
- メイン・インバータ(電気トラクション)
- オンボード充電器
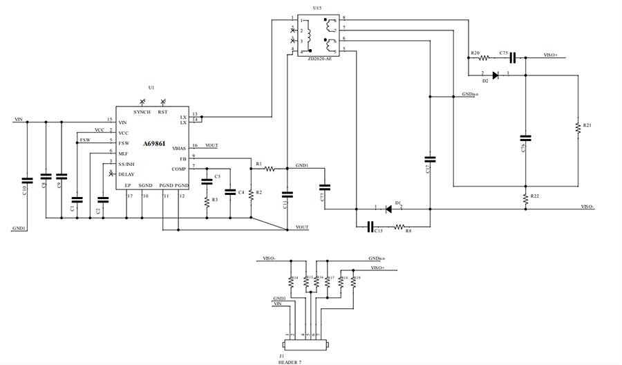
回路図
公開: 2025-05-13
| 更新済み: 2025-05-15
