STMicroelectronics X-NUCLEO-OUT03A1拡張ボード
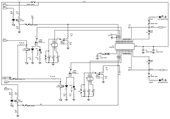
STMicroelectronics X-NUCLEO-OUT03A1拡張ボードは、STM32 Nucleoの産業用デジタル出力拡張ボードです。このボードは、IPS2050Hモジュールの駆動および診断機能を評価するための強力で柔軟な環境を提供します。X-NUCLEO-OUT03A1は、STM32 Nucleoに搭載されたマイクロコントローラと(GPIOピンで駆動する5kVフォトカプラを介して)、Arduino UNO R3と、ST morphoコネクタとインターフェイス接続します。この拡張ボードは、NUCLEO-F401REあるいはNUCLEO-G431RB開発ボードのどちらかに接続できます。 最大4つの積層されたX-NUCLEO-OUT03A1拡張ボードで構成されているシステムを評価することも可能です。特徴
- IPS2050Hデュアルハイサイドスイッチに基づいており、以下の機能を備えています:
- 最高60V/2.5Aまでの動作範囲
- 低電力消散 (RON (最大) = 50mΩ)
- 誘導負荷のための高速減衰
- 容量性負荷のスマート駆動
- 低電圧ロックアウト
- チャンネル毎の過負荷と過温度上昇保護
- PSSO24パッケージ
- アプリケーションボードの動作範囲:8~33V/0~2.5A
- 最高で60Vまでの拡張電圧動作範囲(J3オープン)
- 緑色LED(出力オン/オフ状態表示用)
- 赤色LED(チャンネルごとの(過負荷および過熱)診断用)
- 5kVガルバニック絶縁
- 供給レール逆極性保護
- IEC61000-4-2、IEC61000-4-3、IEC61000-4-5へのEMC準拠
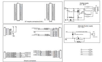
- STM32 Nucleo開発ボードとの互換性あり
- Arduino UNO R3コネクタ搭載
- CE認証済
- RoHSおよび中国RoHS準拠
アプリケーション
- プログラマブルロジック制御(PLC)
- 自動販売機
- 工業用PC周辺装置の入力/出力
- 一般的なハイサイドスイッチアプリケーション
- 数値制御マシン
公開: 2022-01-28
| 更新済み: 2024-04-23
