STMicroelectronics X-NUCLEO-OUT04A1 拡張ボード
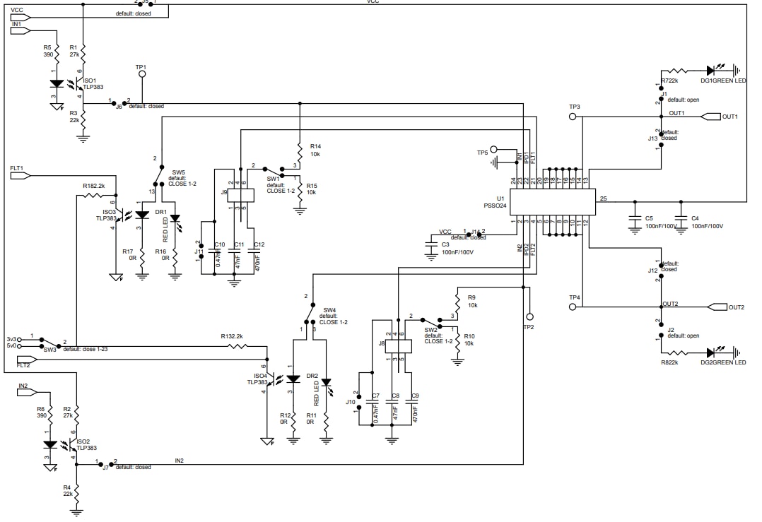
STMicroelectronics X-NUCLEO-OUT04A1拡張ボードは、STM32 Nucleo用の産業用デジタル出力拡張ボードです。このボードは、パワフルで柔軟性に富んだ環境を実現しており、IPS2050H-32モジュール(デュアル高圧側スマートパワーソリッドステートリレー)の駆動と診断機能の評価を目的としています。 X-NUCLEO-OUT04A1は、GPIOピン、Arduino UNO R3、ST morphoによって駆動する5kVオプトカプラ経由でSTM32 Nucleo上のマイクロコントローラとインターフェイス接続します この拡張ボードは、NUCLEO-F401REあるいはNUCLEO-G431RB開発ボードのどちらかに接続できます。最大4つのスタックX-NUCLEO-OUT04A1拡張ボードで構成されているシステムを評価することもできます。特徴
- IPS2050H-32デュアル高圧側スイッチに基づいており、以下の特徴があります:
- 最高60V/5.7Aまでの動作範囲
- 低電力損失 (RON (最大) = 50mΩ)
- 誘導負荷のための高速減衰
- 容量性負荷のスマート駆動
- 低電圧ロックアウト
- チャンネル毎の過負荷および温度過昇保護
- パッケージ PSSO24
- アプリケーションボード動作範囲: 8 ~ 33V/0 ~ 5.7A
- 拡張電圧動作範囲(J3オープン)最大60V
- 緑色LED(出力オン/オフ状態表示用)
- 赤色LED(チャンネルごとの(過負荷および過熱)診断用)
- 5kVガルバニック絶縁
- 供給レール逆極性保護
- IEC61000-4-2、IEC61000-4-3、IEC61000-4-5に準拠したEMC
- STM32 Nucleo開発ボードとの互換性あり
- Arduino UNO 3Rコネクタ搭載
- CE認証済
- RoHSおよび中国RoHS準拠
アプリケーション
- 自動販売機
- プログラマブルロジック制御(PLC)
- 一般的なハイサイドスイッチアプリケーション
- 工業用PC周辺装置の入力/出力
- 数値制御マシン
公開: 2022-01-28
| 更新済み: 2023-11-03
