Texas Instruments bq25176M 800mAリニアバッテリ充電器
Texas Instruments bq25176M 800mAリニアバッテリチャージャは、連続充電モードとバッテリ追跡VINDPMを備えた1セルリチウムイオン、LiFePO4 、およびリチウムポリマーバッテリ用統合リニアソーラーチャージャです。デバイスには、バッテリを充電する単電力出力があります。システム負荷がバッテリと並列に配置されている場合、充電電流はバッテリとシステムの間で共有されます。このデバイスには、リチウムイオン/リチウムポリマ電池の充電を目的とした4つの位相があります。トリクル充電は、バッテリ電圧をVBAT_SHORTまで供給するために使用されます。事前充電は、完全に放電されたバッテリを回復するために使用されます。高速充電定電流は、フル容量に達するために充電と電圧制御の大部分を供給するために使用されます。すべての充電フェーズで、内蔵の制御ループがICのジャンクション温度を監視して、内部温度スレッショルド、TREGを超過する場合、充電電流が抑制されます。Texas Instruments bq25176M 充電電流センシングおよび電力段機能は完全に統合されています。充電機能には、高精度の電流および電圧安定化ループ、充電状態表示、自動充電終了があります。充電電圧と高速充電電流は、外付け抵抗器を使用してプログラミングできます。プリチャージ(事前充電)電流と終了電流の閾値は、高速充電電流の設定を追跡します。
特徴
- 最高30V許容までの入力電圧
- バッテリ電圧を追跡する入力電圧ベースのダイナミック パワーマネージメント (VINDPM)
- 低電力消費のための自動スリープモード
- バッテリ漏れ電流:350nA
- 充電が無効な場合の入力リーク電流は80μA
- 1セルのリチウムイオン、リチウムポリマ、LiFePO(リン酸鉄リチウム)4 をサポート
- 外部抵抗器によるプログラム可能な動作
- 電池の安定化電圧をセットするためのVSET
- リチウムイオン: 4.05V、4.15V、4.2V、4.35V、4.4V
- LiFePO4: 3.5V、3.6V、3.7V
- 10mA~800mAの充電電流を設定するISET
- 電池の安定化電圧をセットするためのVSET
- 充電機能
- ISETの20%事前充電電流
- ISETの終了電流10%
- ソーラー充電用のバッテリトラッキング入力電圧ダイナミック・パワー・マネージメント (VINDPM)
- 充電機能制御用BIASピン
- オープン-ドレイン出力(状態表示と障害表示用)
- パワーグッド表示用のオープンドレイン出力
- 高精度
- ±0.5%充電電圧精度
- ±10%充電電流精度
- 統合障害保護
- 18.1V IN過電圧保護
- OUT過電圧保護に基づいたVSET
- 1000mA過電流保護
- 125°C熱安定化機能、150°C熱シャットダウン保護機能
- OUT短絡保護
- VSET、ISETピンのショート/オープン保護
アプリケーション
- スマートトラッカ
- 低電力携帯デバイス
- 補助ソーラー充電器
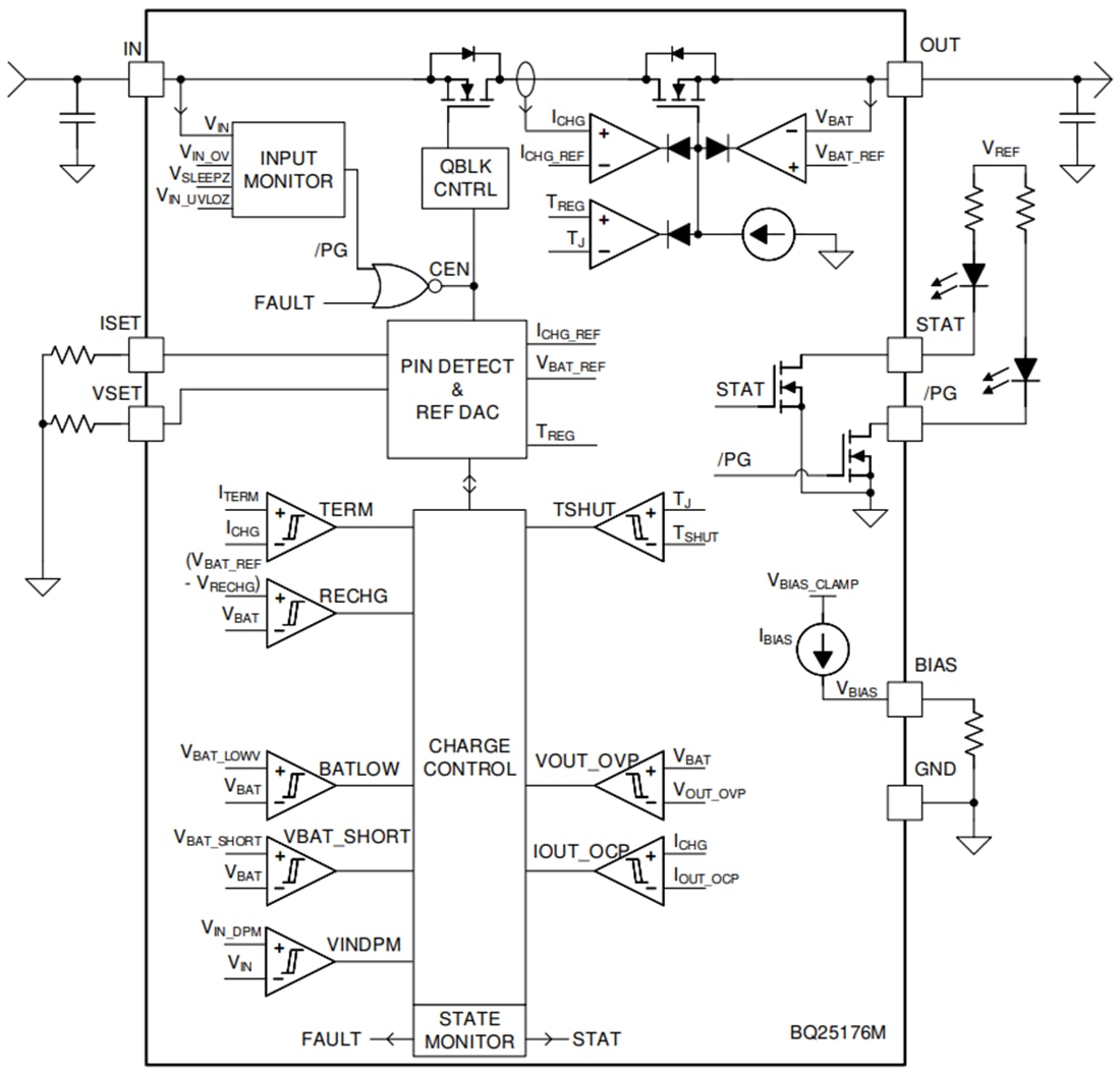
機能ブロック図
公開: 2022-12-14
| 更新済み: 2024-01-03
