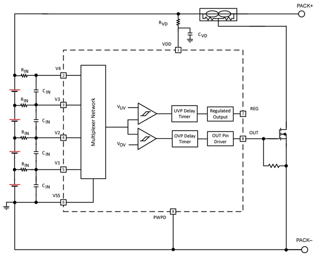
安定化出力電源は、最大3mAの出力電流を供給し、リアルタイムクロック(RTC)発振器といった常時オン回路を駆動します。bq2969ファミリには、任意のセル電圧がプログラマブル低電圧閾値を下回ると、安定化出力をオフにする自己無効機能があり、これによってバッテリの消耗を防止します。
Texas Instruments bq2969は、比類のない低消費電力動作を実現しており、通常動作(レギュレータの負荷電流を除く)時にわずか1.23µAしか消費せず、低電圧時に0.25uAまで降下します。低電圧時であっても、他のセル(不平衡パックで発生する可能性がある)の過電圧状態を検出し、出力ピンをアサートできます。
特徴
- 2シリーズ 、3シリーズ 、4シリーズ セル過電圧保護(OVP)
- 工場出荷時にプログラミングされたOVP閾値(3.6V ~ 5.2V)、±12mV精度
- FETドライブ出力をトリガするための固定遅延タイマ(0.25s ~ 6.5sオプション)
- 出力ピン・オプション
- アクティブ高
- オープンドレイン-アクティブ・プルダウン
- オープンドレイン-非アクティブプルダウン
- 3.8V、3.3V、3.15V、3.0V、2.5V、 1.8Vまたは1.5Vにプログラミングできる統合3mA安定化出力
- レギュレータを無効にする工場出荷時にプログラミングされた低電圧(UV)検出閾値(1V ~ 4.15V)
- 低電圧状態であっても動作を維持するOVP
- 複数の電力モード
- ノーマルモード - OVまたはUVなし:ICC ≅ 1.23µA
- 低電圧モード - UV検出時:ICC ≅ 0.25µA
- 過電圧モード - OV検出時:ICC ≅ 19µA
- セル入力あたりの低漏洩電流< 100nA
- 8ピンWSON (2mm × 2mm)小型パッケージ・フットプリント
アプリケーション
- ノートブックPC
- ウルトラブック
- ポータブル医療用電子機器
- UPSバッテリバックアップシステム
機能ブロック図
公開: 2024-09-24
| 更新済み: 2025-01-15

