Texas Instruments BQ2969T過電圧・過温度保護装置
Texas Instruments BQ2969T過電圧および過温度保護装置は、高精度ICで、LDO出力および 制御/PTC入力が備わっている2シリーズ、3シリーズ、4シリーズリチウムイオン電池を対象としています。2シリーズ~4シリーズセルスタックの各セルは、過電圧状態を個別に監視します。内部固定遅延タイマは、任意のセルで過電圧が検出されると開始されます。これらのBQ2969Tプロテクタには、セル電圧がプログラマブル低電圧閾値を下回ると、安定化出力をオフにするセルフ無効化機能が搭載されています。BQ2969T過電圧・過熱保護回路はOUT ピンをアサートするのに使用できる CTL ピンで構成されています。BQ2969T過電圧および過温度保護装置は、セル入力あたり100nA未満の低漏洩電流が特徴で、8ピンWSON (2mm x 2mm)パッケージ・フットプリントでご用意があります。これらの保護装置は、ノートブックPC、ウルトラブック、ポータブル医療用電子機器、UPSバッテリバックアップシステムといったアプリケーションに使用されます。
特徴
- 2シリーズ、3シリーズ、4シリーズセル過電圧保護
- 工場出荷時にプログラミングされた過電圧保護閾値(3.6V ~5.2V)、±12mV精度
- FETドライブ出力をトリガするための固定遅延タイマ(0.25s~6.5sオプション)
- 3.8V、3.3V、3.15V、3V、2.5V、 1.8Vまたは1.5Vにプログラミングできる統合3mA安定化出力
- 制御入力ピンは、外部PTCサーミスタを使用してセル過温度保護を実装可能
- セル入力あたり< 100nA低漏洩電流
- レギュレータを無効にする工場出荷時にプログラミングされた低電圧検出閾値(1V ~4.15V):
- 低電圧状態であっても動作を維持する過電圧および過熱保護
- 出力ピン・オプション:
- アクティブ高
- オープンドレイン-アクティブ・プルダウン
- オープンドレイン-非アクティブプルダウン
- 複数の電力モード:
- 通常モード
- 低電圧または無効モード
- 過電圧モード
- 8ピンWSON (2mm x 2mm)パッケージ・フットプリントでご用意あり
アプリケーション
- ノートPC
- ウルトラブック
- UPSバッテリ・バックアップ・システム
- ポータブル医療用電子機器
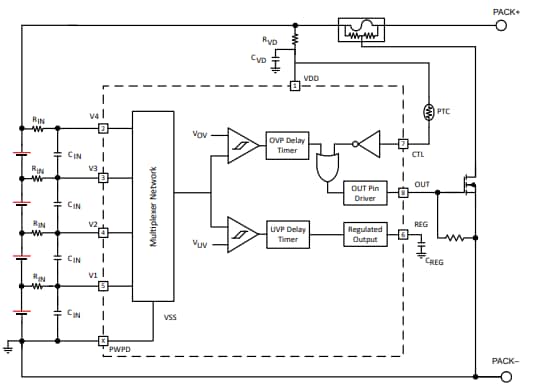
機能ブロック図
BQ2969T 4シリーズセルの一般的な実装
公開: 2025-01-15
| 更新済み: 2025-03-26
