Texas Instruments DEM-FDA-DGK-EVM評価モジュール
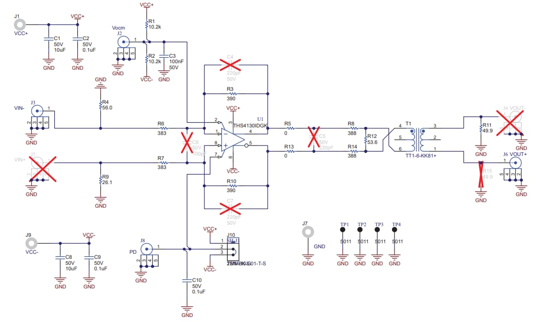
Texas Instruments DEM-FDA-DGK-EVM評価モジュールは、高速性能仕様と、出力コモンモード(Vocm)制御およびパワーダウン(PD)機能を備えた完全差動増幅器(FDA)で設計されています。このモジュールは、DGK(HVSSOP)パッケージの FDAの未実装の評価モジュールです。DEM-FDA-DGK-EVMモジュールは、回路図 に従って実装される場合、シングルエンド入力およびシングルエンド出力用に設定され、適切な構成により完全差動動作に対応できます。このモジュールは、ラボ機器で使用するために50 Ω SMA コネクタを使用して、 高速FDAを迅速かつ効率的にラボテストできるように設計されています。出力トランスは、テスト機器とのインターフェースを容易にするシングルエンド出力を可能にし、出力コモンモードおよびパワーダウン制御用の外部SMAコネクタがあります。終端抵抗の前の入力トレースの追加オプションとトランスパッドの延長により、オプションのAC結合が可能になります。
特徴
- スプリットまたは単電源構成
- オプションの補償コンデンサを用いた構成可能なゲインと帰還ネットワーク
- シングルエンドまたは差動入力をサポート
- 標準の50Ω入出力インピーダンスラボ機器への簡単な接続を目的に設計
- すべての入力、出力、制御信号には、高速動作用のSMAコネクタが搭載されています。
THS4130を使用した回路図とレイアウト
公開: 2022-04-12
| 更新済み: 2024-06-25
