Texas Instruments THS2630完全差動アンプ
Texas Instruments THS2630完全差動アンプは、Texas Instrumentsの最先端、高電圧、相補型バイポーラ・プロセスを使用して製造されます。THS2630は、入力から出力まで真の完全差動信号パスを使用し、最大±17.5Vの高い電源能力を備えています。この設計により、優れたコモンモードノイズ除去(800kHzで95dB)と全高調波歪み(2VPP 、250kHzで-108dBc)を実現します。電源範囲が広いため、高電圧差動信号チェーンでは、差動信号の極性ごとに別途のアンプを追加することなく、改善されたダイナミックレンジとヘッドルームの恩恵を受けることができます。Texas Instruments THS2630は、-40℃~+85°Cの広い温度範囲で動作することが特徴です。特徴
- ハイパフォーマンス
- 187MHz(VCC =±15V、G = 1V/V)帯域幅
- スルーレート:75V/µs
- 245MHzのゲイン帯域幅製品
- 2VPP 、250kHz歪みで-108dBc THD
- 電圧ノイズ
- 85Hz 1/fの電圧ノイズコーナー
- 入力参照ノイズ:1.1nV/√Hz
- 単一電源動作範囲:5V~35V
- 770µAの静止電流(シャットダウン)(THS2630S)
アプリケーション
- シングルエンド/差動変換
- 差動ADCドライバ
- 差動アンチエイリアシング
- 差動トランスミッタとレシーバ
- 出力レベルシフター
- 医療用超音波
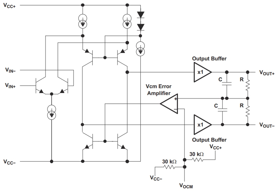
機能ブロック図
公開: 2024-06-25
| 更新済み: 2024-06-28
