Texas Instruments DEM-OPA-SC-1A-EVM評価モジュール

Texas Instruments DEM-OPA-SC-1A-EVM評価問題は、ハイスピード・ワイドバンド動作アンプの動作と性能の評価を行う設計者に貢献するデモ装置です。DEM-OPA-SC-1A-EVM未実装PCボードは、5ピンまたは6ピンのいずれかのバリアントを使用しているSC70(DCK)パッケージで販売されている製品との互換性があります。オペアンプを反転または非反転構成のいずれかにセットアップするためにボードに実装する必要があるコンポーネントはわずかです。

特徴

  • スプリット電源動作向けの構築、および単電源用に変更
  • 標準50Ω入出力インピーダンス試験装置に一致する終端レジスタ用の接続を搭載
  • 反転および非反転ゲイン構成の設定
  • 入力と出力には標準のSMAコネクタ・フットプリントを採用
  • 高帯域幅デバイス用に最適化されたレイアウト

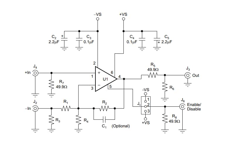
回路図

回路図 - Texas Instruments DEM-OPA-SC-1A-EVM評価モジュール
公開: 2019-11-22 | 更新済み: 2024-02-02