Texas Instruments OPAx607/OPAx607-Q1 CMOSオペアンプ
Texas Instruments OPAx607/OPAx607-Q1レール・ツー・レール出力CMOSオペアンプ(オペアンプ)は、3.8nV/√Hzの低ノイズおよび50MHzの広いゲイン帯域幅で安定した6 V/Vの非補償最小ゲインとなっています。OPAx607/OPAx607-Q1の低ノイズおよび広帯域幅によって、コストと性能の良好なバランスが必須の汎用アプリケーションにとって魅力的な製品です。高インピーダンスCMOS入力によって、Texas Instruments OPAx607/OPAx607-Q1は、高出力インピーダンス(圧電トランスデューサなど)でセンサとインターフェイス接続する上で最適なアンプです。OPAx607/OPAx607-Q1は、最大自己消費電流が1µA未満のパワーダウンモードが特徴で、ポータブルバッテリ駆動アプリケーションでの使用に適しています。OPAx607/OPAx607-Q1のレール・ツー・レール出力(RRO)は、電源レールから最大8mVまでスイングし、ダイナミックレンジを最大化できます。OPAx607/OPAx607-Q1は、最低2.2V(±1.1V)および最大5.5V(±2.75V)の低供給電圧動作向けに最適化されています。–40°C~+125°Cの温度範囲に指定されています。Texas Instruments OPAx607-Q1は、自動車アプリケーションを対象としたAEC-Q100の認定を受けています。
特徴
- 50MHzゲイン帯域幅積製品
- 900µA(標準)自己消費電流
- 3.8nV/√Hzワイドバンド・ノイズ
- 1.5μV/°C(最高)入力オフセットドリフト
- 120µV(標準)オフセット電圧
- 10pA(最高)入力バイアス電流
- レールツーレール出力(RRO)
- 非補償、ゲイン≥6V/V(安定)
- 1µA(最高)シャットダウン電流
- 2.2V~5.5V供給範囲
アプリケーション
- 電流センシング
- 魚群探知機とソナー
- 超音波流量計
- ガーデンとパワーツール
- プリンタ
- ライトカーテンと安全ガード
- 光学モジュール
- ハンドヘルド装置
- PM2.5およびPM10粒子センサ
データシート
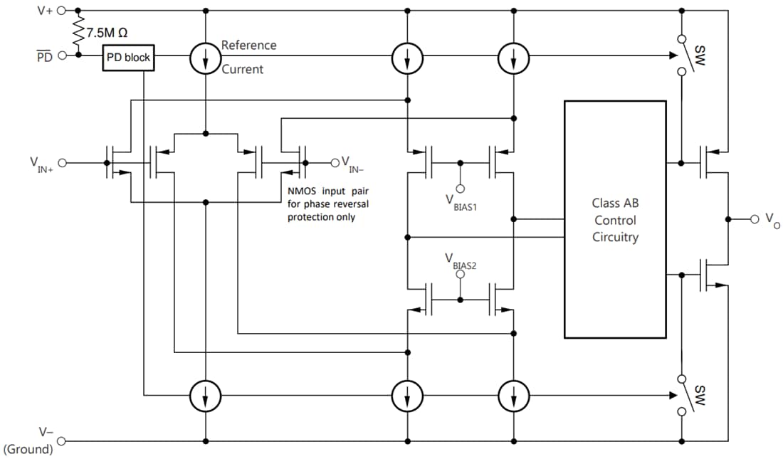
機能ブロック図
公開: 2020-07-14
| 更新済み: 2024-07-01
