Texas Instruments LM74704Q1EVM 評価モジュール
Texas Instruments LM74704Q1EVM評価モジュールは、LM74703-Q1およびLM74704-Q1理想ダイオードコントローラの性能と動作を評価するように設計されています。LM74703-Q1コントローラとLM74704-Q1コントローラは、自動車アプリケーション向けにAEC-Q100認定されています。このモジュールは、低損失逆極性保護のための理想ダイオード整流器として外付け N チャネル パワー MOSFET を使用したLM74704-Q1動作を示します。LM74704Q1EVMモジュールは、5Aの最大電流、FET_GOOD のプルアップ用にオンボードで生成された VREG 電圧を特徴としています。この評価モジュールは、車載 ADAS システム、ボディエレクトロニクス、および車載インフォテインメント システムで使用されます。特徴
- ORing アプリケーションに必要な逆電流ブロック機能
- 最大電流: 5A
- 入力逆バッテリ保護
- 外部MOSFETの健全性ステータスを示すFET_GOOD出力
- 12Vバッテリー自動車のISO7637およびISO16750-2の過渡要件を満たしています
- オープンドレイン FET_GOOD バリアント、LM74704-Q1にプルアップ電圧を提供するオンボード電圧レギュレータ
アプリケーション
- 自動車用ADASシステム
- ボディエレクトロニクスと照明
- 車載インフォテイメント システム:
- デジタルクラスタ
- ヘッドユニット
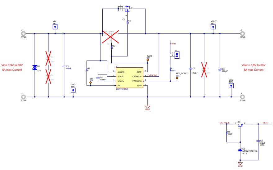
スキーム図
LM74704Q1EVMの代表的なアプリケーション回路
公開: 2024-01-17
| 更新済み: 2024-02-28
