Texas Instruments LM74930-Q1理想ダイオードコントローラ
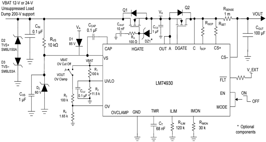
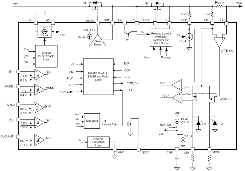
Texas Instruments LM74930-Q1理想ダイオード コントローラは、回路ブレーカを備えた車載用理想ダイオード サージ ストッパーです。この IC は、外部のバックツーバック N チャネル MOSFET を駆動および制御し、理想ダイオード整流器と、過電流および過電圧保護機能を備えた電源パスの ON/OFF 制御をエミュレートします。LM74930-Q1ダイオード コントローラは、-65Vまでの負の電源電圧に耐え、負荷を保護します。統合された ハイサイド ゲート (HGATE) 制御は、電力経路の最初の MOSFET 駆動し、過電流、過電圧、低電圧時に負荷を切断するのに役立ちます。DGATE は 2 番目の MOSFET を駆動してSCHOTTKYダイオードを置き換え、出力から入力への逆電流をブロックすることで入力逆極性保護と 出力電圧 ホールドアップを実現します。LM74930-Q1ダイオード コントローラには電流検出アンプが統合されており、回路ブレーカ機能を備えた調整可能な過電流および短絡保護を提供します。この理想ダイオード コントローラは、電源過渡現象から保護するために、調整可能な過電圧および不足電圧保護機能も備えています。LM74930-Q1理想ダイオード コントローラは、省スペースの 24 ピン VQFN パッケージで提供されます。代表的なアプリケーションには、12V/24V自動車の逆方向バッテリ保護、産業用輸送、冗長電源のORing 接続などがあります。この理想ダイオード コントローラは、AEC-Q1車載認定を受けています。
特徴
- 自動車アプリケーション向けにAEC-Q100認定済み
- 動作時周囲温度範囲 -40°C~+125°C(デバイス温度グレード1)
- 入力電圧範囲4V~65V
- 最低-65Vまでの逆入力保護
- 共通ソース構成で外付けのバック・ツー・バックNチャネルMOSFETを駆動
- アノードからカソードへ10.5mVの順方向電圧降下レギュレーションを行う理想ダイオード動作
- 高速DGATEターンオフ応答 (0.5µs) の低逆電流検出スレッショルド (-10.5mV)
- 18mAのピーク・ゲート (DGATE) ターンオン電流
- 2.6AのピークDGATEターンオフ電流
- 可変過電流および短絡保護
- 10%精度のアナログ電流モニタ出力(IMON)
- 調整可能な過電圧と低電圧保護
- 低シャットダウン電流 (EN=Low) 2.5µA
- MODEピンにより双方向電流フローが可能 (MODE=Low)
- 適切なTVS ダイオードにより車載用ISO7637過渡要件に適合
- 省スペースの24ピンVQFNパッケージで供給
アプリケーション
- 12V/24V自動車の逆極性バッテリ保護
- 産業輸送
- 冗長電源ORing
機能ブロック図
アプリケーション回路図
公開: 2024-01-09
| 更新済み: 2024-01-30
